2024年服贸会启幕,金柚网研究院携金柚GEO发布《回归有序,确定性出海指南》报告
2024-09-13 12:57:50AI云资讯1166
伴随着国内国际双循环战略的深度推进,中企出海已迈入全球化布局、本土化深耕的新阶段,出海企业也面临全新的挑战和诸多不确定因素。2024年中国国际服务贸易交易会(简称“服贸会”)期间,为了坚定中企出海步伐,为有志于深耕海外市场的企业注入一剂强心针,金柚网研究院携手金柚GEO,特别从不确定的宏观发展环境中厘清锁定利好中企出海的确定性因素,并从全球人才用工管理视角出发,为不同出海阶段的企业提供确定性的合规、低风险、低成本的用工指南。
出海新形势:迈入全球化布局、本土化深耕新阶段
根据出海深度的不同,中企出海可分为出口试水、业务扩张、国际经营、跨国经营和全球经营五个阶段,依次从产品和营销全球化向组织与供应链全球化、团队与资源全球化、品牌与文化全球化发展进阶。当前,中企出海已迈入全球化布局、本土化深耕的新阶段,更注重本土属地化资源整合以及全球供应链协同发展。与此同时,全球营商环境仍面临诸多不确定因素,商业复杂性不减,锚定目标出海区域,还需做好前置性规划。


出海新征程:聚焦确定性利好因素,昂首阔步远航踏浪
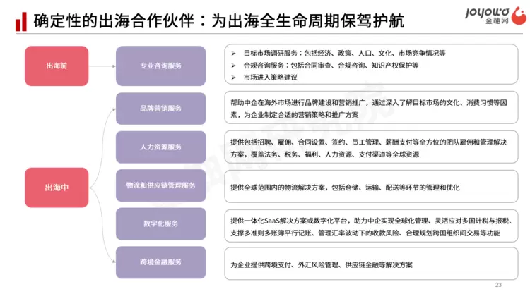
挑战与机遇并存,对于中国企业而言,依旧可以拨开海上云雾,清晰地看见确定性的出海利好因素,如(1)确定性的海外市场需求空间,中国近十年商品出口复合增速达5.73%;(2)确定性的出海政策支持,覆盖投融资、贸易结算、退税等各个环节;(3)确定性的全球制造竞争力,2023年制造业增加值达33万亿元,占世界的比重近30%,连续14年位于全球首位;(4)确定性的产业配套优势,拥有世界第一的高铁营运总里程,拥有全球规模最大的信息通信网络;(5)确定性的绿色发展优势,拥有全球领先的可再生能源技术;(6)确定性的出海合作伙伴,包括出海前的合规咨询和出海全过程中的涉及的营销、人才管理、物流供应链、金融服务和数字化服务等。


出海新用工:人力资源服务全链路覆盖企业出海不同发展阶段
不管企业处于哪一个出海阶段,都离不开基于出海业务的用工管理。据世界银行统计数据显示,2023年全球劳动力总量达36.3亿人,全球劳动力流动继续保持较快增长,国际劳务合作空间广阔。据国际劳工组织估计,活跃在各国的外籍劳工达8090万人,全球每年流动劳务约3000-3500万人,比20世纪80年代初的2000万人增加了50%以上。
匹配企业不同阶段的出海业务目标,最佳的人力资源用工方案也各异。在市场探索期,为了快速地低成本地验证出海区域的市场发展空间,建议采用非直接雇佣的全球自由顾问用工服务。在快速拓展期,为扩大企业的产品和服务市场份额,充分保障业务合规,快速组建海外团队,在未建立自有经营实体的前提下,建议采用海外招聘雇佣一部分本土人才,同时采用全球EOR服务。在成熟深耕期,企业已建有自己的海外分子公司和本土产业链,为全面聚焦自己的主营海外业务,可采用海外招聘、全球Payroll等组合人事外包服务。在上下游产能全面出海期,针对项目制的批量用工需求,可采用国际劳务派遣的方式快速进行项目启动和运营。

金柚GEO,为中企出海提供一站式全球人力资源服务
金柚GEO是金柚网海外业务全球总部,为企业提供全球数字化人力资源服务,助力加速出海并实现海外业务的稳定发展。涵盖海外招聘、全球EOR、全球Payroll、海外员工派遣、全球自由顾问用工服务等一站式全球人力资源服务,覆盖亚太、美洲、欧洲、中东、非洲等区域,在香港、新加坡等地设有自营公司,支持150多个国家和地区的业务需求。目前已为物流仓储、智能制造、生物医疗、信息技术、跨境电商等行业的头部企业提供服务。

相关文章
- 2025服贸会|入选!联通元景MaaS平台获评模型即服务(MaaS)十大优秀案例
- 首个IVD-AI三类证成果亮相2025服贸会,小蝇科技助推智慧诊疗新生态
- 一场贯穿AI与算力全景生态的“数字开物·奇点π对”亮相2025服贸会!
- 中创科瑞闪耀服贸会:以创新科技引领智能化康复护理新风尚
- 科大讯飞亮相2025服贸会多个展馆,讯飞星火大模型引领AI+产业融合实践
- 中国联通亮相2025服贸会:“AI+”数智领航,共筑全球数字新生态
- TCS携智能选择架构(ICA)研究成果亮相2025服贸会,开启企业决策智能化新篇章
- 探迹科技亮相2025服贸会:解锁供需对接与出海新机
- Canva可画入选 2025年服贸会“人工智能+” 示范案例, 展现 AI 赋能服务贸易新实践
- 众合云科亮相2025服贸会,以专业服务为全球千行百业注入中国力量
- 重磅发布 | “人工智能数据沙盒伙伴计划”亮相2025服贸会
- 灵栖阁携钱江盖饭老师IP矩阵亮相2025服贸会重庆馆
- 从 “纸上蓝图” 到 “实景画卷”:2025服贸会首日,中国电信AI“黑科技”亮相首钢园!
- 太全面了!中国移动咪咕携10大展项亮相2025服贸会三大主题展
- BOE(京东方)携新能源领域新品亮相2025服贸会 引领绿色转型新动能
- 算力筑基・AI赋能・数据驱动! 中国移动2025年服贸会解锁AI+时代新范式









