携手中国科创力量,以开放生态赋能全球创新 | 松下电器中国共创加速计划正式启动!
2025-07-01 17:18:26AI云资讯2097
2025年6月16日 – 松下家电(中国)有限公司秉持着“China for China,China for Global”的事业理念,为加速开放式创新步伐,进一步推动与中国本土科创企业的合作与交流,携手ReGACY Innovation Group正式启动“松下电器中国共创加速计划”(以下简称“本项目”)。该项目旨在通过与中国的初创企业等外部公司共同开发新业务,致力于推动开放式创新成果的落地,探求产业升级新机遇。

【松下电器中国共创加速计划目的和背景】
松下集团作为全球领先的电子产品制造商,始终秉承“通过企业活动改善和提升社会生活”的初心,不断推动技术革新与产业升级。自20世纪80年代进入中国市场以来,松下已在华深耕超40年,目前主要以“智能健康住空间”“移动出行”“智能制造”三大重点事业,进一步支援中国的现代化建设。
面对快速变化的社会需求与科技趋势,松下坚持以“开放式创新”为核心战略,致力于与中国本土合作伙伴共同探索解决方案,共创未来价值。在积极引入日本总部的先进技术和理念的同时,更注重本地研发与共创,为中国高质量发展目标注入创新动能。
基于此,松下正式启动"China for China, China for Global"开放式创新计划,诚邀中国科创企业共同探索前沿领域,创想未来。
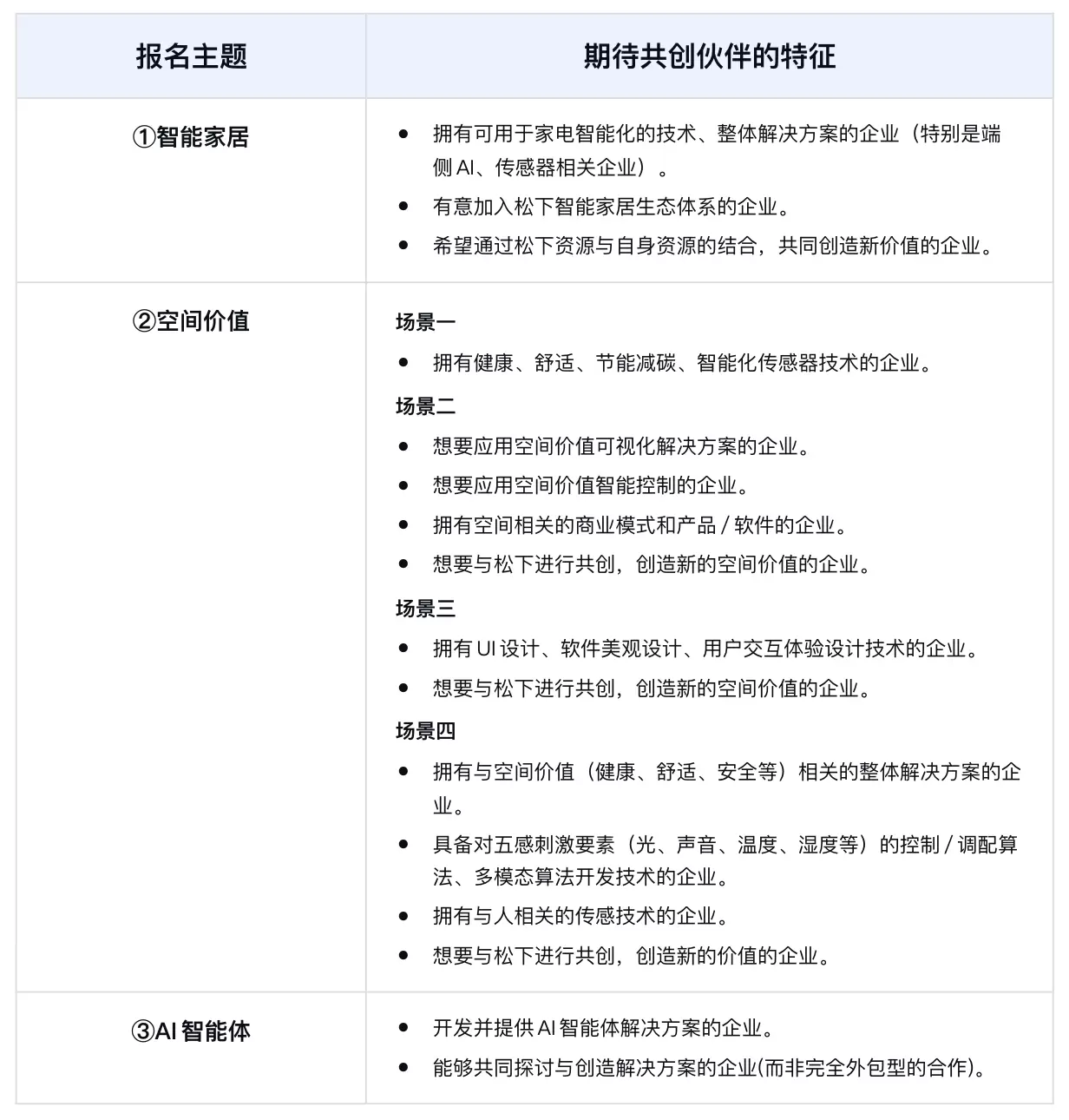
1. 报名主题:

2. 报名对象:中国的初创企业和其他中大型公司。
3. 日程安排:

*答疑会:有关共创内容,合作提案等任何疑问和想法,请通过共创加速网站了解共创加速活动信息。
*早期提交奖励:对于在6月30日之前提交的申请,作为早期提交奖励,我们的管理部门将会提供反馈建议。同时,您可以在收到反馈后在截止日期之前重新提交申请。
相关文章
人工智能企业
更多>>人工智能硬件
更多>>人工智能产业
更多>>人工智能技术
更多>>- Twinkle x昇腾,率先实现Deepseek-V4系列模型高效训练
- 高德发布鸿蒙首个生成式 UI 开源框架 AGenUI,告别传统 UI 开发模式
- 发布即适配| 天数智芯全力支持腾讯混元Hy3 preview 开源落地,共推国内大模型产业普惠
- Seedance 2.0面向企业公测,豆包大模型日均Token使用量突破120万亿
- 端到端OCR模型第一!百度千帆Qianfan-OCR正式发布
- 云知声Unisound U1-OCR大模型发布!首个工业级文档智能基础大模型,开启OCR 3.0时代
- 基石智算上线 MiniMax M2.5,超强编程与智能体工具调用能力
- 昇腾原生支持,科学多模态大模型Intern-S1-Pro正式发布并开源









