任正非签发内部文:警惕“华为中年危机”!
2018-05-20 14:33:03新华网1530
本文整理参考任正非签发的[2018]051号电邮《熵减——我们的活力之源》。
我们公司所处的ICT行业有这样一个年龄层级分类:
爷爷辈:爱立信、诺基亚都是100多岁,IBM是快100岁,惠普78岁;
大叔辈:这一辈主要是三个70后和两个80后,微软、苹果、Oracle依次是75、76、77年成立的,三个70后,84年成立的思科和87年注册的华为,这两个是80后;
小鲜肉辈:包括Facebook、谷歌、亚马逊,以及中国的BAT,这些都是2000年以后成立的,到现在不到20岁。
我们发现,小鲜肉普遍很值钱,大叔们是渡过中年危机的值钱,爷爷们普遍不值钱。
任总在《一江春水向东流》里面说过一句话:“历史规律就是死亡,而我们责任是要延长生命。”
不管是个人,还是企业,最终都是要死的。我们的努力就是让死晚一点到来,不要过早地夭折。
我们今天讨论的熵减话题就是给我们一个视角,让我们看看如何努力延长企业的寿命,如何让熵减做好人才培养和激励,成为企业的活力根源。
1
企业之熵
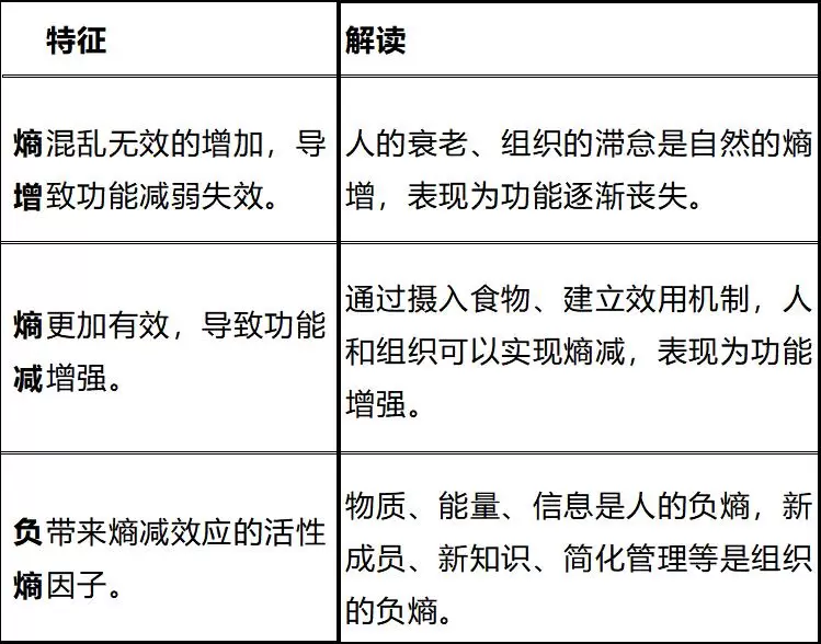
我们先看下表来了解一下熵的概念。

理解了熵的理论后,你会发现华为虽然最近这两三年才开始讲熵,经我们回溯发现,华为创立30年以来,从管理哲学阐述到各项政策制定,包括业务战略、人才管理等方面,隐约契合着耗散结构的特征,提倡与外界积极开展物质、能量、信息交换的开放精神。
有次我跟一位高管一起开会,谈到公司新业务时,他说,在老家有一句话,要判断一个家族是不是未来有希望,就要听他家院子中有没有婴儿的啼哭。植物发新芽、家中产婴儿这些都是熵减的现象。
这就给了我们的一个重要启示,也许历史、宇宙、人生的总趋势是熵增,但如果遵循耗散结构的规律,我们就有可能在熵增这个大环境下,构建一个熵减的小环境。
如果能让我们的公司、我们的家庭、我们的人生在一个小环境里实现熵减,对我们来说就是增进活力,延长寿命。
而对企业来说,一个企业正常的生命规律是从创业、萌发,然后到成长、成熟、衰退,最后死亡这样一个过程。所以现在华为面临的一些问题就是中年危机。当然遇到中年危机的也不只华为,所有成功的大公司如IBM、微软等都会遇到。问题只是你能不能应对中年危机。
企业在发展过程中,熵增是一个必然的趋势。
从它的内部,由于经营规模的扩大以后,管理的复杂度也变大了,历史沿革出的冗余的东西,不创造价值的东西会越来越多,边际效益也在递减;
再加上外部的技术进步、新商业模式层出不穷、产业周期规律等等因素,就会不断的对企业构成种种威胁,最后就表现为企业创造价值的功能失效。
我们这里举两个业界经典的例子,先来看看柯达的案例。
柯达患上了变革无力症
眼睁睁错过了产业的数码转型
柯达当年在模拟影像产业的辉煌超过了今天的苹果。
柯达的企业文化有三个核心点:
1、永远以客户为中心,以诚信为首要;
2、永远致力于追求行业最新的科技水平;
3、重视人才发展,创立分红,与员工分享利益。
这三点说的都挺好,很多优秀的领导公司都是这么做的,我们华为也是这么做的。但说的都对,坚持有些难。
2000年时,胶片市场迅速萎缩,柯达已经逐步陷入亏损,但由于既有的利益格局,组织人事繁杂,导致它变革无力,这是成功大企业的通病。
柯达的高管、专家中大多数都是化学家,所以第一个问题就是,如果柯达要从模拟转向数码,它就需要把从上到下的技能转为电子,这样原来的很多化学人才都没有用了。所以它要完成的不是简单的业务转型问题,而是人才技能方面的转型问题。
还有一点就是盈利好时所积累的丰厚的员工福利带来的压力。我们看数据,柯达一个在职员工平均下来要养4个退休员工。华为是没有稀缺资源作为生存依靠的公司,所以华为没有退休福利,公司是给奋斗员工在持续绩效条件下保留获取投资收益的机会。
柯达公司的问题本质是丧失变革意愿和主动性。
举一个例子:
全世界第一台数码相机,其实是柯达的工程师在1975年发明的。
当时工程师把只有一万像素的原形机拿给公司高管看,高管说了这样一句话:“这个玩意很可爱,但你不要跟别人提起它。”
就是觉得才一万像素,太丑了,他没有想到这个丑小鸭以后长大了会是白天鹅。
所以在倒下的大公司里,从来就不缺乏洞察和新知,可惜没有成为决策和行动。
柯达失败的根因是患上了“变革无力症”,丧失自我批判能力。有问题不可怕,看清问题,面对解决,变革自救,浴火重生。
在拯救一个混沌系统时,一定要有一些新的活性因子,代表未来的方向,代表未来的希望,作为这样一种DNA,它能够把旧秩序重整为新秩序,实现真正有价值的变革。
所以,为什么历史上往往是创新小公司把传统大公司打败了?因为对于新业务,大公司内部有阻碍因素,而创新小公司里面没有阻碍因素,这是两者之间本质的差异。
不是说大公司的实力不如新公司,而是它内部有抗药性;不是说小公司跑得多快,而是大公司内部的犹豫和争执,导致它被小公司超越。
惠普因为战略摇摆盲动,走向平庸
我们再来看第二个例子。自1939年惠普车库创业以来,它长期都是硅谷精神的代表,是硅谷创新企业的楷模。但从2000年开始,由于没有及时地跟上新一波技术发展,惠普一步步成为一家没有技术的技术公司。
先看一下惠普之道:
1、重视技术创新,坚持在研发上的大幅投资;
2、创立之初就倡导要激发员工的个人主动性;
3、为员工提供优先入股权和利润分享等等,鼓励大家分享价值来共同创业。
惠普和柯达文化制度理念其实挺相似的,都非常好,但还是那句话——坚持有些难。
凡是能够成为业界领导者的优秀成功公司,在文化和技术层面倡导的东西都是类似的,而且不会过时,今天华为公司倡导的也是这些东西。关键我们要看是哪些因素导致这些正确的文化制度后来逐渐沦丧。
从2000年开始,惠普就进入战略摇摆状态。我们看它最后五届CEO。
1.90年代最后一届CEO普莱特还算是惠普的内生型干部,担任CEO的时间是从1992年到1999年,这段时间正好是微软这些新兴技术公司迅速崛起时期,普莱特在任期间的惠普没有很好地跟上新技术周期的发展,仍然躺在传统业务上吃老本,错失战机。
2。到2000年时惠普从外部引进了卡莉,从这届后,惠普CEO全是从外面请来的职业经理人。卡莉来了以后做的第一件大事就是,宣布惠普要成为PC业的霸主。所以2001年,惠普斥资250亿美元收购了康柏,两家合并以后就会成为全球第一大PC制造商,但10年后,因该收购交易减记12亿美元。卡莉因为经营不善而卸任。
3。下一任CEO是马克赫德,惠普每年把收入的8%投入到研发,而马克把8%的研发投入降到3%。因为这个重大调整,从马克开始,惠普逐渐失去了技术先进性,变成一家没有技术的技术公司,从此丧失了核心竞争力。
4。下一任是李艾科,他为了做IT服务,花了110亿美元收购了Autonomy,但由于在尽职调查等环节中的失职,为此多支付了80亿美元,使得惠普为这一笔生意陷入了巨亏,所以他只做了一年就被董事会免掉了。
5。然后HP匆匆忙忙地又找了惠特曼接任,在战略方面,惠特曼一开始还是努力维稳,停止对PC业务的出售,但最后还是没有办法挽回惠普分裂的局面,于是,惠普分裂成TO B和TO C的两家公司。
如果说柯达的衰落是因为拒绝变化,而惠普的衰落是因为盲动,陷入了从公司治理到战略管理、文化削弱等一系列恶性循环。惠普没有一个稳定的活性因子牵引,没有战略定力,结果就从惠普神话变成大而不强。
一个企业必须坚守核心价值观,坚持战略定力。如果陷入不断的摇摆,最后整个公司就失去了方向和凝聚力。
2
巨头的衰败给我们的启示
历史总是在重复。在倒下的成功大公司里面,从来不缺乏洞察与新知(活性因子),可惜它们没有成为决策与行动,没能自纠自救。
变革无力症,本质是丧失自我批判的能力。企业作为商业组织,最重大的变革是业务变革,特别是二三十年遇到一次的产业周期变革。传统大公司在面对业务变革时,会遭遇一系列来自内部的风险挑战和阻力,就业务变革风险管理有几点认识:
1、首先是投资风险。一方面守着高收益、低风险的传统业务;同时,面对高风险、收益不确定的新业务。在这种情况下,决策者有很大的压力。
对策:投资决策层要长期坚持思想上的艰苦奋斗,持续保持业界洞察,敢于决断,并通过娴熟掌控投资组合管理的理论实践来平衡好“成长与风险”。
2、其次是权力结构风险。公司有位fellow说过一句如雷贯耳的话:为什么工业革命以来,每个大的产业周期都是50年左右?不是新一代产业技术一定要过50年才能被发明出来,而是要等压制新生事物的一代人老去,新产业才能成长起来,这导致公司原有的思想话语权、决策权的重新调整。
对策:重大业务变革是一把手工程,培养变革领导力,最新案例就是微软,还有GE、SIEMENS的数字化;
3、第三是物质利益分配风险。从投资预算、人力编制、考核激励等各方面,都可能存在传统业务和新业务的争夺,背后是不同的利益群体。
对策:尽可能在经营好的时候主动变革,用传统业务的增量来投新业务,并采用差异化的考核,逐步将资源向新业务倾斜配置。
4、第四是就业安全感。企业要积极推动“换脑”,以缓解“换人”引发的对队伍的冲击;但换人仍不可避免,必然有些人会因为思想和技能跟不上而被边缘化,走人。
对策:积极建设好内部人才市场、训战机制等;妥善处理员工关系,合理付出一些裁员的补偿。
以上四个因素,是传统大公司拥抱新业务的内部挑战和对策考虑。
3
华为熵减
华为如何解决大企业“熵增”的问题?

我们组织的责任就是逆自发演变规律而行动的,以利益的分配为驱动力,反对惰怠的生成。民意、网络表达多数带有自发性的,我们组织却不能随波逐流。组织的无作为,就会形成“熵死”。
——《从“哲学”到实践》(2011)
1。组织建设要紧跟业务,但实际上受到噪音的干扰
望着叠床架屋的组织结构,不要焦虑,静下心来思考。
这么复杂的组织形态,是被文化补偿、权力格局、人员安排等因素给扭曲了。
如果排除这些噪音干扰,高效的组织形态是什么?其实就两层。
现代企业的本质特征是所有权和经营权的分离。企业的高效组织形态是极简的,只需要两层,代表所有权的资方团队做投资决策(承担投资风险),代表经营权的劳方团队负责经营目标达成(不达标就被问责)。
一个大企业为什么会演绎出那么多的中间组织层级?为了满足管控诉求(各种报告和指令),承载历史的躯壳(各种机构和职位)。管控当然是企业管理的重要诉求,但是必须控制在合理的程度。
2。能力是业务逼出来的,有业务实践才有能力转型与提升
组织能力,就是如何有系统地主动建设相应的业务能力,并通过组织、流程、人才、决策机制等来集成和固化个人能力。
早做业务,早发育能力。能力不足不用担心,关键是早参与,在战争中学会打仗,金一南将军说:军事教育的本质是战争教育。业务实践提升能力,包括提升决策能力,因为管理层对这个业务体验多了决策才有感觉。
3。核心价值观是对人性弱点逆向做功,激发正能量

核心价值观其实是针对人性的弱点逆向做功。
为什么讲以客户为中心?因为以自我为中心,以上级为中心,这些是人的本性,不需要教就会;所以我们才要强调以客户为中心。
所以,推行核心价值观是为了克服人性天然弱点,开展逆向做功,防止熵增现象发生,使我们鼓励的行为和自我价值贡献能够产生。当然人性是多面的,不全是消极的,也有很多积极的因素。
华为的HR理念是把主要管理资源用于激发和帮助优秀员工快速成长,以构建积极进取的场,带动整个队伍前进的势头。
最后用这个循环图小结一下:


整个华为公司就是这样的熵减机制,希望通过建立耗散结构,通过战略牵引:吐故,把旧的技能,旧的思想等等冗余的组织吐掉;纳新,把新的开放,打破平衡,活性因子引入进来。以此,从旧的无效走到新的有效。
相关文章
- 华为推“智慧养猪” 任正非:华为不靠手机也能活
- 华为正式进军“养猪”业,任正非首次公开披露“南泥湾”计划
- 发力TO B业务 任正非详解华为5G时代打法
- 任正非重磅发声:华为可以转让5G技术,但永远不会出售终端业务
- 任正非发红包:华为拿出400亿,分给10万员工
- 任正非就注册女儿姚安娜商标道歉:不得已而为之
- 荣耀将推出搭载高通芯片5G手机 任正非鼓励前者与华为竞争
- 任正非到华菱湘钢考察调研:推动未来双方在5G应用等取得更好发展
- 任正非谈剥离荣耀:无意拖人下水 未来是竞争对手
- 任正非:无论是求生存,还是谋发展,人才最关键
- 任正非率队访问中科院:探讨基础研究、关键技术发展
- 华为:大力发展自研芯片和鸿蒙突破封锁 任正非称今年研发费近1500亿元
- 全球首款搭载华为5G技术量产车公布 任正非称要实现彻底的无人驾驶
- 任正非:财经团队要以配合和适应市场与研发改革为主要目标任务
- 华为研究专家解析任正非打造华为铁军的不传之谜
- 任正非:不和BAT正面竞争 WeLink要杀出一条不同的路
人工智能企业
更多>>人工智能硬件
更多>>人工智能产业
更多>>人工智能技术
更多>>- Twinkle x昇腾,率先实现Deepseek-V4系列模型高效训练
- 高德发布鸿蒙首个生成式 UI 开源框架 AGenUI,告别传统 UI 开发模式
- 发布即适配| 天数智芯全力支持腾讯混元Hy3 preview 开源落地,共推国内大模型产业普惠
- Seedance 2.0面向企业公测,豆包大模型日均Token使用量突破120万亿
- 端到端OCR模型第一!百度千帆Qianfan-OCR正式发布
- 云知声Unisound U1-OCR大模型发布!首个工业级文档智能基础大模型,开启OCR 3.0时代
- 基石智算上线 MiniMax M2.5,超强编程与智能体工具调用能力
- 昇腾原生支持,科学多模态大模型Intern-S1-Pro正式发布并开源









