清华大学发布《中国人工智能发展报告2018》:中国多项AI指标位列世界第一
2018-07-18 13:07:41AI云资讯987

《中国人工智能发展报告2018》由清华大学中国科技政策研究中心、清华大学公共管理学院政府文献中心、清华大学中国工程科技发展战略研究院联合科睿唯安公司、科学家在线、中国信息通信研究院以及今日头条智库等多家机构合作,通力研究撰写完成,力图综合展现中国乃至全球人工智能发展现状与趋势,以提升公众认知水平,助力产业健康发展,服务国家战略决策。
该报告结合多方优势,具有研究视角综合前瞻、国际国内统筹兼顾、数据来源一手可靠、政策分析深入系统四个突出特征,并从科技产出与人才投入、产业发展和市场应用、发展战略和政策环境、以及社会认知和综合影响四个方面总结了主要发现,描绘了中国人工智能的发展全貌。
报告得出的主要结论如下:
一、在科技产出与人才投入层面:
1)论文产出:中国人工智能论文总量和高被引论文数量上都是世界第一。截至2017年,中国在AI领域的论文占比达到了27.68%,遥遥领先其他国家。
2)专利申请:中国成为全球人工智能专利布局最多的国家,数量略微领先美国和日本。中美日三国占全球AI总体专利公开数量的74%。

3)人才投入:中国人工智能人才总量世界第二仅次于美国,但是杰出人才占比低。截至2017年,中国AI人才拥有量达到18232人,占全世界总量8.9%,仅次于美国的13.9%。
二、在产业发展和市场应用层面:
1)企业规模:中国人工智能企业数量全球第二,北京是全球人工智能企业最集中的城市。截至2018年6月,中国AI企业达到1011家,只落后于美国的2028家。其中,北京以395家AI企业位列中国AI集中度城市第一。
2)风险投资:中国已成为全球人工智能投融资规模最大的国家。从2013年到2018年第一季度,中国AI领域的投融资规模占到了全球的60%,成为最“吸金”的国家。

3)市场规模:中国人工智能市场增长迅速,计算机视觉市场规模最大。2017年中国人工智能市场规模达到237亿元(计算机视觉占比34.9%),同比增长67%,预计2018年增速将达到75%。
4)产品应用:应用范围广泛,语音和视觉类产品最为成熟。人工智能已经在医疗健康、金融、教育、安防等多个垂直领域得到应用。阿里巴巴和小米的智能音箱在全球排在第三、四位。2017年中国中国机器人占全球232亿美元机器人市场的27%。
三、在发展战略和政策环境层面:
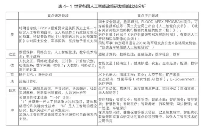
1)国际比较:各国人工智能战略与政策各有重点。中国人工智能政策聚焦于实现人工智能领域的产业化,助力中国的制造强国政策。

2)国家政策:从物联网,到大数据,再到人工智能。中国人工智能政策主要关注一下六个方面:中国制造、创新驱动、物联网、互联网+、大数据、科技研发。
3)地方政策:响应国家战略,地方政策主题因地而异。《中国制造2025》处于人工智能政策引用网络的核心,在个地方人工智能政策过程中发挥着纲领性的作用。中国人工智能活跃发展区域主要集中在津京冀、长三角和粤港澳地区。各地区和各省政策主题大有不同。
四、社会认知和综合影响层面:
1)国民认知:国民对人工智能认知度高,超半数受访者支持其全面发展。今日头条的问卷调查显示,只有6.23%的受访者对人工智能不了解;53%受访者支持人工智能全面发展,而持保守态度的为27%。

2)社会影响:人工智能显著提升其他行业的运转效率,但风险亦存。人工智能技术发展推动了零售、农业、物流、教育、金融等其他行业的发展模式,重构生产、分配、交换和消费等各环节。同时,人工智能对就业、隐私安全、社会公平等方面形成了不小的挑战。
3)教育调查:高校积极开设人工智能相关专业,年轻人学习人工智能热情高。截至2017年7月,由教育部批准设立的“智能科学与技术”本科专业的高效已达36个,人工智能相关专业方向达到79个。网民对学习人工智能的热情高,61%的受访者学习AI的时间在每周10-20个小时之间。
最终报告对中国人工智能发展做出以下几点初步判断和反思:
1、 从国际比较来看,中国人工智能发展已进入国际领先集团。
2、 从发展质量来看,中国人工智能发展还远未达到十分乐观的地步。
3、 从参与主体来看,中国人工智能企业的知识生产能力亟待提升。
4、 从应用领域来看,人工智能与能源系统的结合是一个被忽视的重要领域。
5、 从发展方式来看,中国需要加强产学研合作促进知识应用和转化。
6、 从政策环境来看,各地政府积极支持但也存在盲目跟风的倾向。
相关文章
- 清华大学百川楼正式挂牌启用
- 优刻得模型服务能力获认可,入围清华大学权威榜单
- 京东图书“书生行”巡签携手清华大学附属小学校长窦桂梅举行新书分享会
- Nature Communications连发!三优祝贺清华大学程功教授团队发表顶级论文
- 清华大学鲲鹏昇腾科教创新卓越中心专项合作启动,引领高校科研和人才培养新模式
- 清华大学第六届教育博士论坛暨新时代名校长培养研讨会在成都天立学校圆满落幕
- 幂律智能与清华大学联合项目获钱伟长中文信息处理科学技术奖
- 快手与清华大学联合项目荣获钱伟长中文信息处理科学技术奖
- 钛动科技创始人李述昊应邀出席清华大学“洞见论坛”,献智中国企业出海新征途
- 云医链集团与清华大学科研团队恒爱高科深度合作签约
- 高途2025校园招聘清华大学专场宣讲会成功举办
- 宏碁助力英特尔与清华大学AIGC联合实验中心落成!
- 清华大学经管学院朱武祥教授:五步构建高效的数据飞轮,提升企业核心竞争力
- 郭彦东博士受邀出席清华大学金融PLUS系列产业峰会
- WAIC特别专访|清华大学梁正:在垂类领域打造具有全球竞争力的“小精尖”行业大模型
- 宝德携手清华大学,以高性能计算共筑网络管理与安全新高地
人工智能企业
更多>>人工智能硬件
更多>>- 洲明智显机器人重磅发力AI教育——携智启为海淀区上线“助教智能体”项目!3月即将首发Z.Robot新产品打通家校伴学!
- 中国联通携手合作伙伴发布云智AI眼镜
- 忆联UH812a以极致存力破局大模型载入瓶颈,释放算力潜能
- 讯飞翻译机登陆MWC 2026,同传级沟通体验,多语种交流无压力
- 普恩志引领:2026半导体与高端制造前瞻——核心备件如何驱动产业革新与市场机遇
- 超旗舰降噪,殿堂级音质 索尼双芯超旗舰真无线降噪耳机WF-1000XM6正式发售
- 当AI学会“隐身”,手机才真正智能:三星Galaxy S26系列开启AI哲学的降维打击
- 全球首秀!讯飞AI眼镜亮相MWC,多模态同传大模型与极致轻量化设计 引领智能穿戴新风向
人工智能产业
更多>>人工智能技术
更多>>- 云知声Unisound U1-OCR大模型发布!首个工业级文档智能基础大模型,开启OCR 3.0时代
- 基石智算上线 MiniMax M2.5,超强编程与智能体工具调用能力
- 昇腾原生支持,科学多模态大模型Intern-S1-Pro正式发布并开源
- 百度千帆深度研究Agent登顶权威评测榜单DeepResearch Bench
- 在MoltBot/ClawdBot,火山方舟模型服务助力开发者畅享模型自由
- 教程 | OpenCode调用基石智算大模型,AI 编程效率翻倍
- 全国首个!上海上线规划资源AI大模型,商汤大装置让城市治理“更聪明”
- 昇思人工智能框架峰会 | 昇思MindSpore MoE模型性能优化方案,提升训练性能15%+









