通过深度合成服务算法备案,九方智投乘风破浪,智能投顾正当其时
2024-05-25 09:58:40AI云资讯2583
人工智能发展初期,行业混沌,法律法规尚不完善,存在滥用人工智能侵犯个人名誉权及肖像权、个人隐私信息泄露等隐患。
为了规范互联网信息服务深度合成活动,弘扬社会主义核心价值观,维护国家安全和社会公共利益,保护公民、法人和其他组织的合法权益,国家互联网信息办公室制定《互联网信息服务深度合成管理规定》并于2023年1月正式落地施行。
这是目前我国针对深度合成服务出台的第一部专门性部门规章,对加强互联网信息服务深度合成管理、促进互联网信息服务健康发展、推进网络空间治理意义重大。
何为深度合成技术
《互联网信息服务深度合成管理规定》(以下简称规定)中明确了深度合成技术的定义。
深度合成技术,是指利用深度学习、虚拟现实等生成合成类算法制作文本、图像、音频、视频、虚拟场景等网络信息的技术。

为防止深度合成技术滥用,《规定》中第十九条明确规定,具有舆论属性或者社会动员能力的深度合成服务提供者,应当按照《规定》履行备案和变更、注销备案手续。这里提及的深度合成服务提供者,就是指提供深度合成服务的组织、个人。深度合成服务技术支持者,是指为深度合成服务提供技术支持的组织、个人。

图片来源:国务院政策文件库
国内深度合成算法备案统计
在审核备案的过程中,深度合成服务提供者和支持者即便是行业巨头,也需经历层层筛选。2023年6月20日,国家互联网信息办公室发布国内首批深度合成领域的算法发布清单,百度、阿里、腾讯、抖音、快手、美团等互联网公司的41个算法在列。截至2024年4月,国家互联网信息办公室共计发布了五批次的深度合成服务算法备案信息,有940个算法位列备案清单。
国家互联网信息办公室发布的深度合成服务算法备案信息清单,是对算法技术监督和管理的重要举措,也是保障用户权益和促进技术健康发展的必要手段。
在数字化浪潮日益汹涌的当下,深度合成技术的应用已经渗透到我们生活的方方面面,从大模型的应用到图像生成,再到人脸融合等,无一不彰显着这项技术的强大潜力,并引领互联网进入全新发展阶段。
通过深度合成算法备案,四家投顾公司算法“持证上岗”
一直以来,金融行业因其独特的业务场景和行业特性,相较于其他行业,对“精准性、实时性、合规性”等方面有更为严格的要求。因此,金融垂直领域有关算法的备案制度相对也更加严格。
从技术本质出发,明确生成式人工智能技术的特殊性和重要性,厘清相关概念具有重要意义。大模型具有与其他算法区别的核心技术特性——利用海量的数据,巨量的参数进行训练,形成具备广泛场景通用能力和泛化能力的大型自然语言处理模型。
华西证券在2023年7月份发布的“AI+应用”系列研报中提到,“金融行业数据丰富且数据质量高,具备大模型训练的良好基础。同时,金融行业大量产品最终服务于C端用户,大模型应用场景丰富。随着大模型与证券、保险、银行业务的融合,创新应用将层出不穷。
尤其在证券领域,随着科技金融的蓬勃发展,众多公司纷纷投身于大模型、合成、提取等算法的研发。但截至目前,证券投顾行业内为数不多的公司旗下算法符合备案标准,获得深度合成服务算法备案的“通行证”。

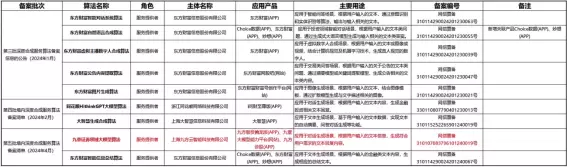
图片来源:网信办《境内深度合成服务算法备案清单》
从备案信息来看,东方财富信息股份有限公司率先备案包括虚拟主播数字人合成算法、公告内容提取算法、图片生成算法、智能对话系统算法和自然语言合成算法等多项算法,主要用途包括投资领域智能对话场景、财经类文章的图像生成场景、根据用户输入的关于公告的文本问题,通过关键词提取模型,生成公告相应的文本内容等。
上海大智慧信息科技有限公司的“大智慧生成合成算法”于四批次通过国家深度合成服务算法备案。该算法应用于文本生成场景,基于用户输入的文本数据,实现文本的自动摘要、问答对话生成等功能。
浙江同花顺网络科技公司研发的HithinkGPT大模型算法是一款金融对话大模型,从训练语料、训练框架到模型结构的设计,可应用于研报智读、公司季报点评、多文档解析问答、智能研报创作生成等场景。基于HithinkGPT大模型基础同花顺还开发了不同应用产品,比如基于HithinkGPT升级的同花顺问财,作为应用大模型技术的智能投顾产品,提供查询、分析、对比、解读、原因、预测、建议、回测等各个投资环节的50余类技能,为用户提供投资决策支持。
在线投资决策解决方案提供商——九方财富(09636.HK)旗下核心业务子公司上海九方云智能科技有限公司(以下简称“九方智投”),多年来亦非常重视数字化技术的研发与创新,已在人工智能、云计算、大数据分析等领域取得了一定突破。
2024年4 月 11 日,国家互联网信息办公室发布了第五批深度合成服务算法备案信息的公告。九方智投研发的九章证券领域大模型算法,经过严格的评估和审核,成功通过备案。

图片来源:网信办《境内深度合成服务算法备案清单(2024 年 4 月)》
九章证券领域大模型是九方智投在人工智能领域的一次重大突破。该模型基于深度学习技术,通过海量数据的训练和学习,能够实现对证券市场走势的精准预测和策略优化。与此同时,九方智投的算法、数据、业务等团队协作,通过把控数据收集、数据清洗、数据审核的全套流程,保证专业数据的质量。这一技术的成功应用,不仅极大地提升了九方智投在证券投资咨询领域的服务质量和效率,也为广大投资者提供了更加科学、专业的投资指导。
此外,九章证券领域大模型也应用于公司旗下产品——九方智投APP。全新改版的九方智投APP不仅新增了短视频模块、直播频道和量化商城等功能,嵌入了九方智能投顾数字人,还优化了通用搜索栏和VIP频道等三大板块。这些功能的加入和优化,不仅提升了九方智投APP的交互体验和性能,也为投资者提供了更加全面、便捷、个性化的投资服务。

图片来源:九方智投APP
这四家证券投顾公司的算法备案成功,不仅是对国家《互联网信息服务深度合成管理规定》所要求备案义务的快速落实,更意味着证券投顾行业自律已在数据安全、内容安全、模型安全、算法安全等环节已提前做好安全风险防控工作。将备案算法应用到智能投顾领域,对保护投资者利益、维护金融市场秩序具有重要意义。
将人工智能技术与现有业务融合发展,已成为金融机构提升市场竞争力和可持续发展能力的必由之路。通过备案制度,国家互联网信息办公室能够对深度合成服务算法进行监管和管理,确保公司不会侵犯用户隐私、传播虚假信息或引发其他社会问题。
同时,备案制度还能够促进算法技术的健康发展,鼓励企业加强技术创新和研发,推动人工智能技术的不断进步。通过明确各种算法的功能以及贴近日常生活,人工智能逐渐由供给侧迈入应用侧的路径。深度合成人工智能法规的不断完善,有利于保证各责任主体有法可依,有助于划定服务的“底线”和“红线”,为人工智能各行业应用肃清障碍,全方位保障用户权益,维护网络空间的秩序。
相关文章
人工智能企业
更多>>人工智能硬件
更多>>- 一飞智控携全空间解决方案及三款新品,亮相2026世界无人机大会
- 续航超强的微星全新尊爵系列,重塑轻薄本的超凡全能体验
- BOE(京东方)全球首发原生千帧FHD 护眼电竞显示器 真千帧硬实力引领电竞高刷新时代
- Neousys宸曜发布星宸系列强固嵌入式工控机,赋能工业智能升级
- BOE(京东方)OLED技术赋能联想YOGA Air 14 Ultra 定义超轻薄AI PC新标杆
- iQOO 15T正式发布:天玑9500 Monster版加持 全能体验无短板
- 从“+AI”到“AI+”:天禧AI 4.0加持,联想AI主机领衔L3级终端震撼登场
- 拾年匠音,声来不凡,致敬1000X系列十周年 索尼发布1000X十周年典藏版头戴降噪耳机
人工智能产业
更多>>人工智能技术
更多>>- Twinkle x昇腾,率先实现Deepseek-V4系列模型高效训练
- 高德发布鸿蒙首个生成式 UI 开源框架 AGenUI,告别传统 UI 开发模式
- 发布即适配| 天数智芯全力支持腾讯混元Hy3 preview 开源落地,共推国内大模型产业普惠
- Seedance 2.0面向企业公测,豆包大模型日均Token使用量突破120万亿
- 端到端OCR模型第一!百度千帆Qianfan-OCR正式发布
- 云知声Unisound U1-OCR大模型发布!首个工业级文档智能基础大模型,开启OCR 3.0时代
- 基石智算上线 MiniMax M2.5,超强编程与智能体工具调用能力
- 昇腾原生支持,科学多模态大模型Intern-S1-Pro正式发布并开源









