权威统计|安全玻璃盒连续两年稳居国内软件供应链安全市场全国第二,引领AI驱动软件供应链安全赛道,增长势头迅猛
2026-04-27 15:26:00AI云资讯1910
根据《中国软件行业协会》发布权威的市场数据及行业分析报告显示,杭州孝道科技有限公司【安全玻璃盒】在软件供应链安全领域凭借领先的技术实力与广泛的实践应用,在软件供应链安全赛道的市场占有率连续两年稳居国内第二,同时引领AI驱动软件供应链安全市场且增长势头强劲。
这一行业地位的确认,标志着安全玻璃盒在AI驱动的软件供应链安全领域已建立起稳固的领先优势,成为护航国家数字基础设施安全的核心力量。
国家战略驱动:软件供应链安全市场规模持续攀升
近年来,全球科技竞争与网络空间博弈不断升级,面对开源投毒、供应链断供以及漏洞导致的数据泄露等安全风险频发,软件供应链安全已成为保障关键信息基础设施安全稳定运行的底线要求。国家层面围绕关键信息基础设施安全保护要求、开源安全治理密集出台法规标准,划定清晰底线。《网络安全法》、《国务院关于产业链供应链安全的规定》、《网络安全技术软件供应链安全要求》等法规标准相继落地,金融、能源、电信等关键行业也陆续推出供应链安全考核要求,推动安全能力从合规走向实战化、体系化运营。在政策与市场需求双重驱动下,中国软件供应链安全市场快速增长,正处于爆发前夜,发展空间广阔。
数据领跑:稳居行业第二,增长势头强劲
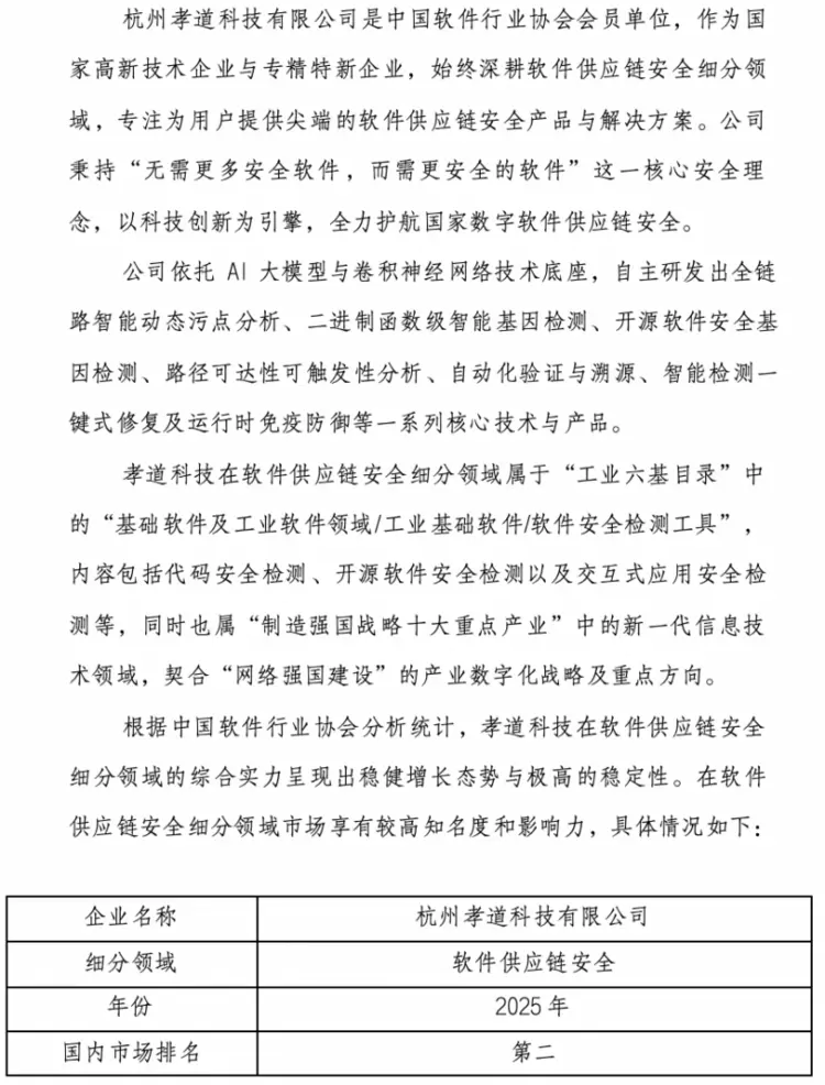
根据中国软件行业协会分析统计,安全玻璃盒在软件供应链安全细分领域的综合实力呈现出稳健增长态势与极高的稳定性。报告显示,公司在软件供应链安全细分领域的国内市场占有率从2023年排名第三,迅速攀升至2024年排名第二,并且在2025年稳居国内第二,体现出在激烈的市场竞争中持续扩大的领先优势。

这一系列成绩的背后,是市场对安全玻璃盒“AI驱动、原生安全、全链可控”技术路线的高度认可。
技术破局:AI重构软件供应链安全范式
在数字中国与网络强国战略的纵深推进下,软件供应链安全已成为关乎国家安全与产业自主可控的战略高地。面对开源投毒、供应链断供以及漏洞导致的数据泄露等日益复杂的威胁,传统安全工具已难以招架。
安全玻璃盒秉持“不是需要更多的安全软件,而是需要更安全的软件”的核心理念,以AI大模型与多智能体协同安全检测技术为引擎,重构了软件供应链安全的技术范式:
大语言模型 + 多 Agent 协同架构:打造供应链安全 AI 智能体集群,实现源代码审计、成分分析等多智能体协同调度,融合漏洞库、威胁情报等数据,通过交叉验证使误报率降低 90% 以上,显著提升高危漏洞检出率。
软件原生安全检测与防护技术:突破零侵入插桩、动态污点追踪、在线靶向修复等技术难点,无需修改源码即可全维度检测,精准定位漏洞并支持不重启应用的漏洞实时修复,让软件具备自身免疫力。
开源组件全生命周期安全管理技术:涵盖组件健康度分析(识别断供风险)、代码同源分析(自研率分析)、投毒检测(识别后门)、漏洞检测(漏洞风险识别)等,结合实时情报实现开源组件风险全周期监控预警。
软件供应链资产测绘与图谱构建技术:基于图谱技术构建“供应商-应用-组件”全链路资产与安全图谱,实现风险深度溯源与快速评估,解决家底不清、风险不可溯难题。
基于核心技术,安全玻璃盒推出AI驱动的软件供应链安全一体化解决方案,覆盖软件供应链开发、交付、使用全生命周期,包含AI软件供应链安全平台、可信安全组件中心仓、软件原生安全检测与免疫防御、软件供应链安全评估检测工具箱、供应链安全威胁情报与态势感知五大核心产品方案,实现“可信引入、可信开发、可信交付、可信运行”的全流程安全赋能,推动安全能力从单点防护向全链治理演进。
市场验证:服务数百家头部客户,筑牢数字防线
市场地位的领先,源于广泛的客户信赖与深度的行业实践。安全玻璃盒的解决方案已广泛应用于金融、能源电力、电信运营商、政府、央国企等关键行业。
目前,安全玻璃盒已服务中国证监会、交通银行、浙商银行、兴业银行、渤海银行、国家电网、国家电投、中国华能集团、中国大唐集团、中国移动、中国电信、中国联通、国家信息安全测评中心、湖南省公安厅、浙江省医保局、浙江省卫健委、各省市大数据发展管理局、比亚迪、奇瑞汽车、江淮汽车、零跑汽车、大华股份等数百家头部客户,拥有丰富的行业落地经验。针对不同行业业务特点和合规要求,打造定制化软件供应链安全解决方案,实现了安全能力与行业业务深度融合,帮助客户有效防范供应链安全风险,顺利通过监管合规检查。
凭借三十余项技术发明专利和七十余项软件著作权,安全玻璃盒不仅在技术上实现了从外挂防护到原生安全的代际跃升,更深度参与了《网络安全技术 软件物料清单数据格式》、《网络安全技术 软件产品开源代码安全评价方法》等多项国家标准的制定,成为行业规则的制定者之一。
此外,公司凭借在软件供应链安全领域的突出表现,荣获IDC中国DevSecOps技术创新者、2025 AI与安全能力领航者、2025 IAST能力领航者、工信部等十二部委网络安全技术应用试点示范项目、网络安全国家标准应用实践案例等多项国家级、行业级荣誉;连续多年获得全国网络安全优秀创新成果大赛优秀奖、全国网络安全十大创新方向、全国网络安全潜力企业十强、全国网络安全十大优秀产品等荣誉,品牌影响力位居国内软件供应链安全领域前列。
展望未来:从行业领先迈向全球引领
获得市场领先地位的高度认可,是安全玻璃盒发展历程中的重要里程碑。未来,安全玻璃盒将继续加大在AI大模型、安全智能体、原生安全等前沿技术的研发投入,推动软件供应链安全从被动防御向主动免疫演进。
公司以“让软件供应链安全护航数字智能”为企业愿景,以国家战略需求为导向,持续完善全链路、体系化的解决方案,致力于成为全球软件供应链安全的技术引领者,为保障国家数字安全、推动数字经济高质量发展贡献核心力量。
相关文章
- 中国移动与工联院签署全国装备制造业数字供应链平台合作协议
- 日日顺与中远海运深化战略合作,开拓全球供应链生态
- 权威统计|安全玻璃盒连续两年稳居国内软件供应链安全市场全国第二,引领AI驱动软件供应链安全赛道,增长势头迅猛
- 海尔智家旗下日日顺供应链新疆喀什统仓正式开仓
- 全链路安全守护!开源供应链综合评估平台“链源罗盘”发布
- 北美中餐加速工业化转型:鲁味居借力千万级生产线构建供应链生态
- 日日顺供应链物流服务当次日达覆盖超2000区县
- 专攻AI供应链治理痛点!多模态SCA智能情报驱动,以AI治理AI实现全域风险可控!
- 全系标配华为乾崑,华境S携手全球顶级供应链首发亮相,正式开启预订
- 零售业的“分解者”:好特卖如何用尾货生意重构供应链价值
- 20元/公斤中熬高汤 撬动2.8万亿供应链骨汤新局
- 捷克使馆高规格对话:准时达接管欧洲巨头供应链,打通西巴尔干大动脉
- 京东与比亚迪签署业务合作协议,聚焦“闪充站补能”拓展供应链合作新场景
- 好特卖超级仓加速落地,算法驱动供应链升级支撑大店模式
- 2026上海DSG全球供应链创新与可持续发展高峰论坛 | 重磅演讲嘉宾与参会企业提前揭晓!
- 德邦快递打造服装换季供应链“加速器”,助力商户抢跑新商机
人工智能企业
更多>>人工智能硬件
更多>>人工智能产业
更多>>人工智能技术
更多>>- 发布即适配| 天数智芯全力支持腾讯混元Hy3 preview 开源落地,共推国内大模型产业普惠
- Seedance 2.0面向企业公测,豆包大模型日均Token使用量突破120万亿
- 端到端OCR模型第一!百度千帆Qianfan-OCR正式发布
- 云知声Unisound U1-OCR大模型发布!首个工业级文档智能基础大模型,开启OCR 3.0时代
- 基石智算上线 MiniMax M2.5,超强编程与智能体工具调用能力
- 昇腾原生支持,科学多模态大模型Intern-S1-Pro正式发布并开源
- 百度千帆深度研究Agent登顶权威评测榜单DeepResearch Bench
- 在MoltBot/ClawdBot,火山方舟模型服务助力开发者畅享模型自由









