清华发布《中国AI发展报告2018》:中科院系统AI论文产出全球第一
2018-07-14 13:42:57AI云资讯2189
人工智能正成为全球性话题,各国的AI人才争夺战也正愈演愈烈。
那么目前,人工智能在中国的发展条件如何,中国距离成为真正的人工智能强国到底还有多远?
基于此,7月13日,《中国人工智能发展报告2018》在清华大学主楼接待厅发布。
报告从科技产出与人才投入、产业发展和市场应用、发展战略和政策环境、以及社会认知和综合影响四个方面描绘中国人工智能的发展面貌。
先来看几个报告中的结论:
中国在论文总量和高被引论文数量上都排在世界第一,中科院系统AI论文产出全球第一,但中国在人才拥有量全球第二,杰出人才占比偏低;
专利上,中国已经成为全球人工智能专利布局最多的国家,数量略微领先于美国和日本;
产业上,中国的人工智能企业数量排在全球第二,北京是全球人工智能企业最集中的城市;
风险投资上,中国人工智能领域的投融资占到了全球的60%,成为全球最“吸金”的国家。

此报告由清华大学中国科技政策研究中心、清华大学公共管理学院政府文献中心、清华大学中国工程科技发展战略研究院联合科睿唯安公司、科学家在线、中国信息通信研究院数研中心以及北京字节跳动科技有限公司联合撰写。
人工智能科技产出与人才投入
中国在人工智能的产出上总量第一

全球Al论文产出最多的20个国家和地区
(1997-2017)(单位:篇)
过去20年间,全球众多国家与地区广泛参与到人工智能领域的基础性研究中,其中,中国与美国的论文产出位于全球的第一、二位,且是位于第三位的英国产出量的3倍以上。
英国、日本、德国、印度、法国、加拿大、意大利、西班牙、韩国、台湾、澳大利亚构成了该领域论文产出的第二梯队。伊朗、巴西、波兰、荷兰、土耳其、新加坡、瑞士等国组成第三梯队,也产出了较多人工智能领域的论文。
在全球院校中,中国科学院系统AI论文产出数量最多

全球Al论文产出最多的20个机构(单位:篇)
从机构层面,全球参与人工智能相关科研的主要机构中,中国科学院系统、法国国家科学研究中心(CNRS)以及美国的加州大学系统三足鼎立,其20年的论文产出量都超过了24000篇。
在全球人工智能领域产出最多的百强机构中,87家为高校,8家为科研院所,3家为政府机构,只有2家企业。其中,3家政府机构为:美国能源部(DOE)、美国国防部(DOD)和美国国家航空和宇宙航行局(NASA);2家企业为:IBM和微软。
计算机科学与工程领域是发表论文最多的学科

AI领域全球及论文产出最多的8个国家
主要学科分布
从学科分布看,无论是全球还是论文产出量最多的8个国家在人工智能领域发表论文最多的两个学科都是计算机科学与工程。除印度外,自动控制系统是全球以及论文产出量最多的其余七国产出排名第三的学科。
此外,机器人学、数学以及影像科学和照相技术也是八国集中关注的学科。各国也基于自身的优势和特点,将人工智能拓展到不同学科的研究中。例如,印度作为能源短缺的国家将人工智能应用于能源与燃料学科;而中国利用在材料科学学科的优势,将人工智能应用于能源管理(电池系统)、机器人或其他器件的制作材料等方向。
全球高水平论文产出上,中国数量排名第一

全球Al高影响力论文分布
上图展示了全球Al高水平论文的区域分布情况,可以看出,目前高水平论文的来源主要分布在北美、西欧和东亚等地区。

全球Al高水平论文产出Top10国家
(单位:篇)
上图列举了全球高水平论文产出最多的10个国家的高被引论文数量和热点论文数量。中国、美国和英国在高水平论文产出的榜单上排名三甲,伊朗作为唯一的西亚国家排名第8。
进一步统计Top10国家Al领域高被引论文占其在Al领域全部论文的百分比可以看到,Top10国家的高被引论文百分比均超过了全球平均水平1%,其中澳大利亚在该指标中表现最佳,达到2.66%,英国与中国也都是全球平均水平的2倍多。
在中国机构中,中国科学院系统获最高引用

Al高影响力论文产出最多的20个中国机构
(单位:篇)
上表列出了中国在人工智能领域发表高水平论文最多的机构,中国科学院以242篇高被引论文和7篇热点论文位居榜首,哈尔滨工业大学、东南大学、清华大学和香港城市大学也都进入了前五名。值得注意的是,辽宁工业大学和渤海大学,在人工智能领域的总体产出虽然不多,但其中的高水平论文比例较高,双双进入了高影响力论文产出最多Top20中国机构的榜单。
人工智能专利产出
中国的Al专利技术全球第一

上图显示中国的Al专利技术布局程度位居榜首,而其中授权专利比例最高的国家是美国。
全球Top10专利权人榜单,中国仅有国家电网上榜

Al领域中Top10专利权人分布(单位:件)
在主要专利权人的分析中,国家电网公司作为唯一一家中国企业在Al领域中与国际竞争对手在专利布局中占有一席之地。国家电网公司的Al相关发明技术主要应用在电网控制、配用电网、智能配电变压器、风电站、新能源等领域,同时对Al相关的智能算法、机器人等技术研发相对也比较重视。
在中国,图像处理分析的相关专利技术创新数量最多

上图显示,中国发展的主要技术领域集中在数据处理系统、数字信息传输等。其中图像处理分析的相关专利技术创新发明数量较其他子领域更多,占总发明件数的16%。
人工智能人才投入
中国人工智能人才投入总量位列全球第二

国际人工智能人才投入高度集中于美、中、印、德、英等少数国家。截至2017年,国际人工智能人才投入总量达204575人,密集分布于北美、西欧、北欧、东亚、南亚、西亚地区。从国家层面上看,人工智能人才集中于少数国家,排名前十的国家Al人才投入占据总量的61.8%。
中国国际人工智能人才投入总量位列第二,是美国人数的65%。美国在人工智能人才投入量独占鳌头,累计高达28536人,占据世界总量的13.9%;中国投入量列居第二,累计达18232人,占据世界总量的8.9%;印度、德国、英国分别以17384、9441、7998人列席三、四、五位。从城市尺度看,美、中、印、德、英五国人才数量排名前五城市的人才累计占比分别为该国总量的10.5%、20.0%、14.9%、17.3%和23.3%。
中国杰出人才投入量全球第六,清华为最大载体

中国等发展中国家杰出人才投入比例显著偏低。美国在人工智能杰出人才投入量上依旧遥遥领先,累计高达5158人,占据世界总量的25.2%,是排名第二位英国的4.4倍;英国、德国、法国、意大利分列第二、三、四、五名,杰出人才投入量大体相当。中国杰出投入量977人,排名第六,相对于其全球第二的人才总量而言,杰出人才占比过低。

全球国际人工智能人才所属大学分布
(单位:个)
高强度人才投入的高校院所集中在中国,清华大学成为全球国际人工智能人才投入量最大的载体。
高校院所的人才投入量主要受科研人员数量及硕博招生规模的影响,清华大学依托优渥的科研基础汇集822名国际人工智能人才,名列世界第一;上海交通大学以590人的数量位列第二;韦洛尔大学、北京航天航空大学、卡内基梅隆大学分别以526、525、523人的数量位列第三、四、五名。美国麻省理工大学、斯坦福大学和乔治亚理工学院分别名列十四、十七和十八名。
全球人工智能杰出人才高校排行中,中国高校排名靠后

然而,在全球人工智能杰出人才最多的高校排行中,中国没有高校进入前十。斯坦福大学杰出人才投入量达79人,全球领先;麻省理工学院、伦敦大学学院、华盛顿大学、圣保罗大学紧随其后。清华大学排名15位,上海交通大学排名第33,与其国际人工智能人才总量相比,排名大幅下滑。
中国人工智能人才投入
中国人工智能人才投入呈现东多西少的态势

中国人工智能人才投入整体呈现东多西少的态势。截至2017年,中国人工智能人才投入总量达201281人,密集分布于东部地区。东部省份人工智能人才投入量高达126120人,占据全国总量的62.7%,中部地区37514人,占全国总量的18.6%,西部地区37362人,占据总量的18.6%。
北京市优势显著,人才投入量累计达27355人,名列全国第一。江苏省人才投入量累计达到19293人,排名第二;陕西省人才投入量达12878人,排名第三,也是唯一一个排名进入前十的西部省份。湖北省(11773人)、上海市(10592人)紧随其后。
整体来看,东部人才投入呈现北京、江浙沪(合计37624人)双极态势,中部和西部则出现湖北省和陕西省两个高点。

从城市尺度看,北京领先优势大,西安、上海、武汉、南京紧随其后。北京市作为中国的文化中心,人才投入力度强劲,累计占据总量的13.5%,在国内具有绝对优势。西安市、上海市、武汉、南京市人才投入数量逾万,位列第二梯队。长沙市、广州市、成都市、哈尔滨市和杭州市人才投入逾5000,位列第三梯队。
人工智能企业分布
中国人工智能企业分布中,北京395家,全球第一

全球人工智能企业分布(单位:家)
截至到2018年6月,全球共监测到人工智能企业总数达4925家,其中美国人工智能企业数2028家,位列全球第一。中国(不含港澳台地区)人工智能企业总数1011家,位列全球第二,其次分别是英国、加拿大和印度。

全球人工智能企业数量TOP20城市(单位:家)
在中国,人工智能企业主要集中在北京、上海和广东三地。其中,北京人工智能企业数量395家,遥遥领先其他省份。除此之外,浙江和江苏两省也有较多的人工智能企业。
中国人工智能创业潮的集中在2012-2016年

从成立时间看,中国人工智能创业企业的涌现集中在2012-2016年时期,在2015年达到顶峰,新增初创企业数量达到228家。从2016年开始,创业企业的增速有所放缓。

全国人工智能企业的平均年龄为5.5年。其中,北京、上海和天津等地初创企业云集,企业平均年龄相较于全国更年轻,平均年龄在5.5年以下。山东和辽宁等地老牌工业机器人和自动化企业转型较多,企业年龄相对较大。
人工智能行业投资
中国已经成为全球最“吸金”的国家

中国人工智能投融资变化趋势
自2013年以来,全球和中国人工智能行业投融资规模都呈上涨趋势。2017年全球人工智能投融资总规模达395亿美元,融资事件1208笔,其中中国的投融资总额达到277.1亿美元,融资事件369笔。中国Al企业融资总额占全球融资总额70%,融资笔数达31%。
根据2013年到2018年第一季度全球的投融资数据,中国已在融资规模上超越美国成为全球最“吸金”国家,但是在投融资笔数上,美国仍然在全球处于领先地位。
中国人工智能融资集中在视觉领域

中国人工智能市场结构
2017年我国人工智能市场规模达到237.4亿元,相较于2016年增长67%。其中以生物识别、图像识别、视频识别等技术为核心的计算机视觉市场规模最大,占比34.9%,达到82.8亿元。
中国人工智能热潮回归理性

中国人工智能创业热潮与投融资热情在2017年回归理性,但随着人工智能各项技术的不断成熟以及各类应用场景的落地,预计在2018年,人工智能市场增速将达到75%,整体规模将达到415.5亿元。
国际人工智能战略和政策

世界各国人工智能战略与政策发布情况图
美国发布的人工智能政策着力点在于应对人工智能蓬勃发展的大趋势,欧盟以及德、英、法为代表的欧洲国家,着重关注的是人工智能带来的伦理和道德。日本的人工智能政策发布较晚,政策预期在国家层面建立起相对完整的人工智能研发促进机制。
中国人工智能政策在初期偏向于互联网领域,因此相关产业偏重于应用层,如计算机视觉、自然语言处理、智能机器人和语音识别。因此,目前中国的人工智能战略坚持人工智能研发攻关、产品应用和产业培育“三位一体”推进,强化人工智能对科技、经济、社会发展和国家安全的全面支撑。
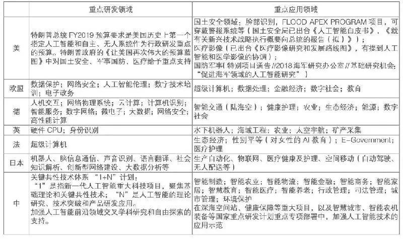
主要国家和地区人工智能重点研发和应用领域

如上图,各国科学技术水半相买际国情存在重大差异,因此其人工智能政策在研发重点相重点应用领域存在及大不同。
中国国家层面政策发布趋势

中国人工智能政策根据其重要政策发布时间点,可以分为五个阶段:
1)2013年之前的潜在发展期,该阶段政策文献较少,人工智能并未列入国家发展重点;
2)2013-2015年发展初期阶段,该阶段社会各界逐渐认识到人工智能的重要性;
3)2015-2016的飞速发展期,该阶段出台了大量政策文献,发展人工智能上升为国家战略;
4)2016-2017年的稳定发展期,对人工智能的研发和产业发展认识越发成熟,政策文献稳步发布;
5)2017-目前,该阶段经历了人工智能发展热潮,社会各界对人工智能的认识更加务实,相关政策更加具有针对性。
中国国家层面人工智能政策主题变迁

Al 政策主题变迁
在第一阶段(2009年-2013年),人工智能政策主题关注重点在于物联网、信息安全、数据库、人工智能、基础设施。
在第二阶段(2013.2-2015.5),人工智能政策主题词频从高到低排序是物联网、技术标准、基础设施、大数据、人工智能。
在第三阶段(2015.5-2016.3),人工智能政策主题词为大数据、基础设施、物联网、云计算、数据共享。
在第四阶段(2016.3-2017.7),人工智能政策主题词频从高到低排序是大数据、人工智能、基础设施、物联网、云计算。
在第五阶段(2017.7-目前),人工智能政策高频主题词包括人工智能、大数据、信息安全、云计算、基础设施。相关文章
- 源于清华的开源时序数据库IoTDB刷新世界纪录
- 宏碁助力英特尔与清华大学AIGC联合实验中心落成!
- 清华大学经管学院朱武祥教授:五步构建高效的数据飞轮,提升企业核心竞争力
- 郭彦东博士受邀出席清华大学金融PLUS系列产业峰会
- 清华博导郑毓煌力作《解码自控力》重磅上市!
- WAIC特别专访|清华大学梁正:在垂类领域打造具有全球竞争力的“小精尖”行业大模型
- 文心一言数学和中文理解能力全球第?清华最新报告出炉
- 宝德携手清华大学,以高性能计算共筑网络管理与安全新高地
- 第十三届清华脑起搏器论坛在京圆满落幕,共筑患者健康未来
- 签约揭牌!清华合肥院与施罗德集团共建联合研究院
- 亚信科技、清华大学“算力内生网络技术”荣获中国自动化学会“2023科技进步一等奖”
- 长飞公司与清华电子院签订战略合作协议
- 中国信通院联合阿里云、清华大学网络科学与网络空间研究院发布《“DNS+”发展白皮书》
- 京东AIGC大赛走进中国传媒大学和清华美院 高校路演圆满收官
- 腾讯刘杉对话清华陶晓明,探索语义通信与视频编解码跨领域合作新方案
- 海纳千律荣获清华三创大赛全球十强
人工智能企业
更多>>人工智能硬件
更多>>人工智能产业
更多>>人工智能技术
更多>>- Twinkle x昇腾,率先实现Deepseek-V4系列模型高效训练
- 高德发布鸿蒙首个生成式 UI 开源框架 AGenUI,告别传统 UI 开发模式
- 发布即适配| 天数智芯全力支持腾讯混元Hy3 preview 开源落地,共推国内大模型产业普惠
- Seedance 2.0面向企业公测,豆包大模型日均Token使用量突破120万亿
- 端到端OCR模型第一!百度千帆Qianfan-OCR正式发布
- 云知声Unisound U1-OCR大模型发布!首个工业级文档智能基础大模型,开启OCR 3.0时代
- 基石智算上线 MiniMax M2.5,超强编程与智能体工具调用能力
- 昇腾原生支持,科学多模态大模型Intern-S1-Pro正式发布并开源









