人工智能这么火,一大波交叉学科和技术应用正在靠近
2018-08-09 17:29:43AI云资讯1568
据报道,由北京航空航天大学主办的首届人工智能本科专业研讨会于7月8日在北京召开。来自清华大学、西安交通大学、南京大学等国内26所大学的人工智能专业负责人参加了会议,并共同讨论起草了《关于设置人工智能专业建议书》。
《关于设置人工智能专业建议书》表示,随着人类社会从信息化向智能化发展,智能应用正在深入到各行各业,人工智能领域的人才需求具有持续性、长期性,需要加大人才培养力度;针对人工智能普适性、渗透性、应用性强的特点,应该尽快设置人工智能本科专业,科学设置专业,强调学校应该根据自己的条件与优势,制定有特色的培养方案和课程体系;积极构建产学研协同育人模式,实现与行业的对接,提升学生的创新能力和创业意识。
其实开设人工智能专业早已经在国内高校中形成了一股热潮。国务院于2017年印发的《新一代人工智能发展规划》中要求,“完善人工智能领域学科布局,设立人工智能专业”。2018年4月教育部印发了《高等学校人工智能创新行动计划》,要求“对照国家和区域产业需求布点人工智能相关专业,加大人工智能领域人才培养力度”。预计到到2020年,我国将建立50家人工智能学院、研究院或交叉研究中心,同时,教育部还会引导高校通过增量支持和存量调整,加大人工智能领域人才培养制度。
在国家鼓励和业界需求的影响下,截止2018年7月,国内高校已经成立了近20所人工智能学院、研究所等机构。早在2017年5月份,刚刚成立的中国科学院大学就成立了人工智能技术学院,这也是我国第一所进行人工智能教学和科研的学院。此后,中山大学、南京大学、西安电子科技大学、南开大学、上海交通大学、吉林大学、天津大学、哈尔滨工业大学等学校相继成立人工智能学院。而在2018年6月28日,清华大学也宣布成立人工智能研究院。

清华大学于6月28日成立人工智能研究院
人工智能专业的专业设置与细分方向
截至2017年底,全国已经共有71所高校围绕人工智能领域设置了86个二级学科或交叉学科。在2018年认定的首批612个“新工科”研究与实践项目中,共计划建设57个人工智能类项目。

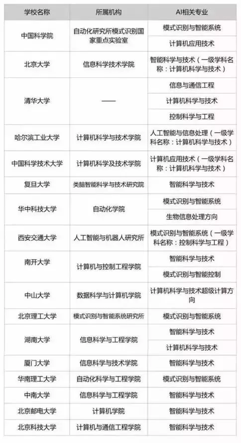
部分高校开设人工智能相关专业从上图中我们可以看到,人工智能专业的专业属性相对模糊,普遍具有交叉学科的性质。究其原因,主要是因为人工智能的概念非常庞大而且异常复杂,研究范畴包括括自然语言处理、机器学习、神经网络、模式识别、智能搜索等,而在应用层面上,智能制造、大数据的分析与处理、机器翻译、机器视觉、文本分析与文本理解、无人驾驶、刷脸支付、无人超市等等都和人工智能有着非常紧密的关系。
在国务院于2017年印发的《新一代人工智能发展规划》也对于人工智能的定义作出了如下解释:
① 基础理论,包括大数据智能理论、跨媒体感知计算理论、高级机器学习理论等。
② 关键共性技术,包括自主无人系统的智能技术、智能计算芯片与系统等。
③ 基础支撑平台,包括人工智能开源软硬件基础平台、群体智能服务平台等。
④ 产业智能化升级,包括智能制造、智能农业、智能物流、智能家具、智能商务等。
⑤ 人工智能新兴产业,包括智能软硬件、智能机器人、物联网基础器件等。
⑥ 新兴研究技术,包括脑科学与类脑计算、量子信息与量子计算、智能制造与机器人等。
根据上述六重含义,有专业人士对人工智能在13个行业、61项技术应用进行了梳理,主要从“商业化程度”和“技术应用深度”两个维度进行了研究,如下图所示:

人工智能专业就业前景广阔
近年来,人工智能领域的人才抢夺在社会上已经呈现白热化的态势。相关数据显示,目前全球从事数据挖掘、深度学习、大数据架构等人工智能相关工作的人才已达190万,其中中国仅有5万人;工信部教育考试中心副主任周明也曾在2016年向媒体透露,中国人工智能人才缺口超过500万人,供求比例为1:10,人工智能领域的人才供需已经严重失衡。根据《2018春季互联网人才趋势报告》,大数据和人工智能相关岗位出现全行业渗透,人才供给严重不足。其中,缺口较大的是搜索算法,供给量只能达到需求的44%,还有56%的缺口。推荐算法的缺口比例为50%,算法研究员的为43.9%,图像算法的为43%,深度学习的缺口量排在第十,为33.8%。
在“2018届互联网校招高薪清单”显示,目前国内人工智能相关岗位应届毕业生的起薪基本都在1.25万元每月以上,毕业三年后人工智能岗位的技术人员,平均月薪在2.5万元以上,基本实现薪酬翻番。从目前市场来看,国内知名高校的人工智能硕士研究生,基本上还没有毕业都已经找到了很好的工作,在一线城市,知名的互联网公司给这些优秀人才的待遇基本上都在30万+以上。

AI时代即将到来,你准备好了么
教育部在今年1月16日召开新闻发布会,介绍了《普通高中课程方案和语文等学科课程标准(2017年版)》的有关情况。在此次“新课标”改革中,正式将人工智能、物联网、大数据处理划入新课标。而国家让中小学生学习人工智能其实早已开始。去年,国务院印发《新一代人工智能发展规划》,要求中小学生要上人工智能课程,推广编程教育。Python作为2017年最受欢迎的人工智能编程语言,可以说是 AI 时代头牌语言,被认为是进入AI领域的敲门砖。2018年开始浙江省信息技术教材将放弃VB,将Python纳入为浙江高考内容之一。北京和山东也已确定要把 Python编程基础纳入信息技术课程和高考的内容体系。

相关文章
- 智汇瓯江 智引未来:2025中国人工智能数字创新大会在温州成功举办
- 苹果人工智能服务器芯片Baltra或将用于执行人工智能推理任务
- 人工智能数据处理和质量测评中心全栈服务体系正式发布
- 中国开发区协会人工智能产业专业委员会在京成立
- 中国信通院政策与经济研究所李强治:我国人工智能治理迈入务实新阶段,场景与工具同步落地
- 中国信通院产业与规划研究所张桢:人工智能与城市全域数字化转型融合,正成为推动城市高质量发展的核心引擎
- 中国信通院产业与规划研究所徐志发:人工智能驱动数字消费深度变革,“十五五”时期将进入壮大发展的关键阶段
- 中国信通院云计算与大数据研究所栗蔚:智能算力重塑计算和网络架构,普惠化服务人工智能
- 中国信通院信息化与工业化融合研究所刘默:人工智能技术创新赋能制造业智能化迈入新阶段
- 中国信通院人工智能研究所魏凯:人工智能正从工具升级为伙伴,全面赋能高质量发展
- 中国心理科技园开园暨中国心理人工智能算力中心在京成立 心理产业迈入2.0时代:“心理AI产教融合生态”
- 蘑菇云荣膺教育强国论坛2025年度科技创新教育品牌 以创新产品赋能人工智能通识教育
- 英伟达在AI图形处理器上部署训练OpenAI的GPT-5.2,为人工智能产业提速
- 2025 全国人工智能应用场景创新挑战赛AI Agent全球专项赛线下半决赛新闻发布会在深圳召开
- 美图公司RoboNeo入选2025人工智能年度榜单
- 贵港移动公司共建人工智能联合实验室,推动产学研融合与产业数字化
人工智能企业
更多>>人工智能硬件
更多>>人工智能产业
更多>>人工智能技术
更多>>- 云知声Unisound U1-OCR大模型发布!首个工业级文档智能基础大模型,开启OCR 3.0时代
- 基石智算上线 MiniMax M2.5,超强编程与智能体工具调用能力
- 昇腾原生支持,科学多模态大模型Intern-S1-Pro正式发布并开源
- 百度千帆深度研究Agent登顶权威评测榜单DeepResearch Bench
- 在MoltBot/ClawdBot,火山方舟模型服务助力开发者畅享模型自由
- 教程 | OpenCode调用基石智算大模型,AI 编程效率翻倍
- 全国首个!上海上线规划资源AI大模型,商汤大装置让城市治理“更聪明”
- 昇思人工智能框架峰会 | 昇思MindSpore MoE模型性能优化方案,提升训练性能15%+









