阿里公布全球数学竞赛决赛试题 AI全体无缘入围决赛
2024-06-24 16:35:42AI云资讯68610
6月23日,达摩院官方公众号公布2024阿里巴巴全球数学竞赛决赛情况及试题。
达摩院披露,本届决赛共有来自全球17个国家和地区的800多名选手入围,其中人类选手平均年龄为22岁,主要来自北大、清华、麻省理工、剑桥等知名高校。AI最高分仅为34分,AI队伍的平均分达到了人类选手平均水平,但离数学高手仍有较大差距,AI全体无缘入围决赛。
随着决赛正式结束,接下来将进入专家组独立阅卷阶段。达摩院公告显示,阅卷包括初评、交叉复审、最终核验等流程。决赛的五个赛道将按成绩分别评出金奖1名、银奖2名、铜奖4名以及优秀奖10名。
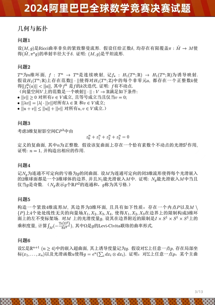
达摩院同时公布了2024阿里巴巴全球数学竞赛的决赛试题。决赛试题涉及代数与数论、几何与拓扑、分析与方程、组合与概率以及应用与计算数学五个赛道,根据规则,选手需要选择一个赛道才可以进入答题界面(赛道一旦确定,不可改变)。达摩院最终将根据选手得分进行评奖。
总共85人获奖选手名单将于8月公布。
2024阿里巴巴全球数学竞赛决赛试题如下:













相关文章
- 福客AI获阿里战略投资,让AI Agent成为电商企业新的生产力
- 阿里前同学推出零门槛 AI 开发工具 AgentMa,一句话生成可上线应用
- 阿里云推出企业级Agent构建平台JVS Crew:零代码“建龙虾工厂”
- 阿里妈妈AI万相:万相智识、万相智品、万相智造与万相智投的电商经营逻辑解析
- 经纬天地(02477.HK)换帅:阿里系高管入局,FoPay的战略意图与落地挑战
- 至强® 6处理器在阿里云第九代ECS实例中的应用案例:货拉拉大促高并发实践
- 合合信息亮相2026金融AI联盟大会,携手阿里云共同启动“超级智能体计划”
- 大模型智能体行业元年来临,腾讯/阿里/微美全息集体锁定AI+Agent高增长赛道!
- 当虹科技获评阿里“玄铁优选伙伴” 加速适配新一代旗舰CPU
- 阿里云数字短信全量开放,终端全覆盖实现营销短信点击率3倍提升
- 杭州维丽杰携手阿里巴巴 达成JBP深度战略合作
- 阿里云Q3财报:增速36%创新高,AI连续三位数增长!
- 上海数据集团、阿里云、浩鲸科技深化战略合作 发力AI时代数据要素
- AWE 2026 展会盛大启幕,阿里巴巴/微美全息锚定智能眼镜强势加入“百镜大战”
- 连登顶会!阿里云研究成果大幅提升运维智能精度与效率
- 阿里云金山算力中心加速投产,基于“真武”芯片建设超大规模算力中心
人工智能企业
更多>>人工智能硬件
更多>>人工智能产业
更多>>人工智能技术
更多>>- Twinkle x昇腾,率先实现Deepseek-V4系列模型高效训练
- 高德发布鸿蒙首个生成式 UI 开源框架 AGenUI,告别传统 UI 开发模式
- 发布即适配| 天数智芯全力支持腾讯混元Hy3 preview 开源落地,共推国内大模型产业普惠
- Seedance 2.0面向企业公测,豆包大模型日均Token使用量突破120万亿
- 端到端OCR模型第一!百度千帆Qianfan-OCR正式发布
- 云知声Unisound U1-OCR大模型发布!首个工业级文档智能基础大模型,开启OCR 3.0时代
- 基石智算上线 MiniMax M2.5,超强编程与智能体工具调用能力
- 昇腾原生支持,科学多模态大模型Intern-S1-Pro正式发布并开源









