王牌功能丨法大大“强制阅读”,认真看完才作数!
2024-09-24 14:42:41AI云资讯1831
签完的合同出现纠纷,最怕:
· 签署人说没看清...
· 签署人甚至说没见过这个条款...
· 签署人直接对已签署文件进行抵赖...
法大大王牌功能——强制阅读来了!
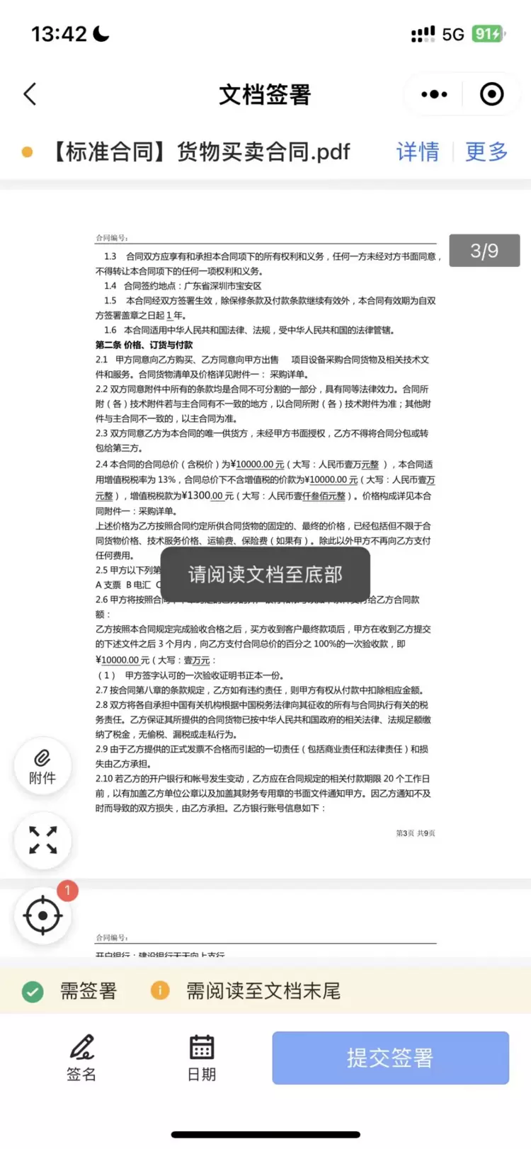
法大大强制阅读功能,支持在签署任务创建环节,设置参与方签署文档时是否需阅读文档至末页,以及至少需阅读的时间,确保参与方能充分了解签署文档的内容,规避后续参与方抵赖说“未完整知悉签署文档”的风险。
灵活设置,轻松拿捏
想使用法大大强制阅读功能,可通过API/官网页面进行参与方签署阅读设置,该功能支持多种设置选项,既可以选择参与方是否需将所有文档需阅读至末页才允许提交签署,也可以选择参与方至少需阅读N秒才可提交签署,企业/机构可以根据自身实际业务情况自由选择。
强制阅读,适合哪些场景?
法大大强制阅读功能多应用于B2C签署场景,例如,商品房买卖合同签署:
使用法大大强制阅读之前:以往签署商品房认购书时,需依靠现场人员逐一为客户介绍相关合同条款,确保客户充分了解合同完整的内容,但过程难以证明,导致出现客户抵赖时无法有效证明。
使用法大大强制阅读之后:通过法大大创建签署任务时,可以设置强制阅读要求,要求参与方在签署合同前必须完整的阅读合同内容,确保参与方能充分了解签署文档的内容,以规避后续纠纷及抵赖风险。
具体怎么用?
【发起方】
发起签署任务,设置强制签署要求,设置完成后发起签署任务。

【参与方】
1.未阅读足够时间限制提交签署。

2.未阅读文档至尾页限制提交签署。

3. 阅读签署文档至末页或阅读足够时间点击提交签署。

4.完成用印签署。

法大大“强制阅读”,保护双方权益,加码法律效力!
相关文章
- 草根翻盘、打破欧美日垄断,张雪机车用法大大电子合同签约
- 法大大发布智能合同助手,打造人人可用的AI合同助手
- 法大大亮相香港InnoEX创科展 Nota Sign全球签赋能中企合规出海
- 法大大×致远互联丨重磅发布!AI驱动合同全生命周期智能管理新范式
- 国内首家!法大大Nota Sign全球签全面支持新加坡Singpass签署
- 法大大重磅发布《2025签约减碳与低碳办公白皮书》,为企业提供ESG合规硬支撑
- 极速适配星瀚8.0!法大大×金蝶电子签,让每一次签署直达业务
- 一本可落地的全球合规指南!法大大重磅发布《Nota Sign 安全合规白皮书》
- Nota Sign全球签护航企业跨境经营!法大大携手亚太国际仲裁院香港仲裁中心达成战略合作
- 法大大Nota Sign获国际权威SOC 2认证,企业跨境签约有了“全球通行证”
- 徐工集团:从“制造”到“智造”,法大大电子签赋能产业互联
- 法大大借条小程序上线,教你理直气壮要回借出去的钱
- 破局CGT管理瓶颈:法大大定制电子签约方案为健达九州研发提速
- 《2025中国企业软件出海报告》发布,法大大Nota Sign全球签成中企出海合规标配
- 产学研共振!法大大助高校学子摘冠,法律科技创新玩出新高度
- 法大大荣获双项出海大奖,助力中国企业扬帆“新蓝海”!
人工智能企业
更多>>人工智能硬件
更多>>人工智能产业
更多>>人工智能技术
更多>>- Twinkle x昇腾,率先实现Deepseek-V4系列模型高效训练
- 高德发布鸿蒙首个生成式 UI 开源框架 AGenUI,告别传统 UI 开发模式
- 发布即适配| 天数智芯全力支持腾讯混元Hy3 preview 开源落地,共推国内大模型产业普惠
- Seedance 2.0面向企业公测,豆包大模型日均Token使用量突破120万亿
- 端到端OCR模型第一!百度千帆Qianfan-OCR正式发布
- 云知声Unisound U1-OCR大模型发布!首个工业级文档智能基础大模型,开启OCR 3.0时代
- 基石智算上线 MiniMax M2.5,超强编程与智能体工具调用能力
- 昇腾原生支持,科学多模态大模型Intern-S1-Pro正式发布并开源









