智汇诸暨·视见未来 | 2024智能视觉产业发展大会邀请您来“浙”看“枫”景
2024-09-30 15:32:28AI云资讯9193

深化开展“项目提质年”活动,新引进亿元以上项目39个,其中10亿元以上11个、50亿元以上2个,其中新质生产力项目占比达90%以上;计划实施亿元以上内生项目71个、总投资达295.3亿元,涵盖智能视觉、航空航天、高端装备等领域…这些亮眼的数据展现了“枫桥经验”发源地—浙江诸暨在挑战中寻找新机遇、在变革中开拓新局面的“实际成效”。“打造新质生产力先发地”是诸暨发展的新定位,也是驰而不息大抓产业的方向标。这些年,诸暨市聚焦“枫桥经验”+“数字经济”,努力变治理优势为发展胜势,从谋划数字安防起步,迭代到机器视觉,最终催生智能视觉产业新赛道,形成了以智能视觉技术研发和设备制造为核心,赋能新型显示、机器人、缺陷检测、智能驾驶、AR、VR、数字安防、航空航天、高端医疗器械等智能终端应用高质量发展的智能视觉全产业链。
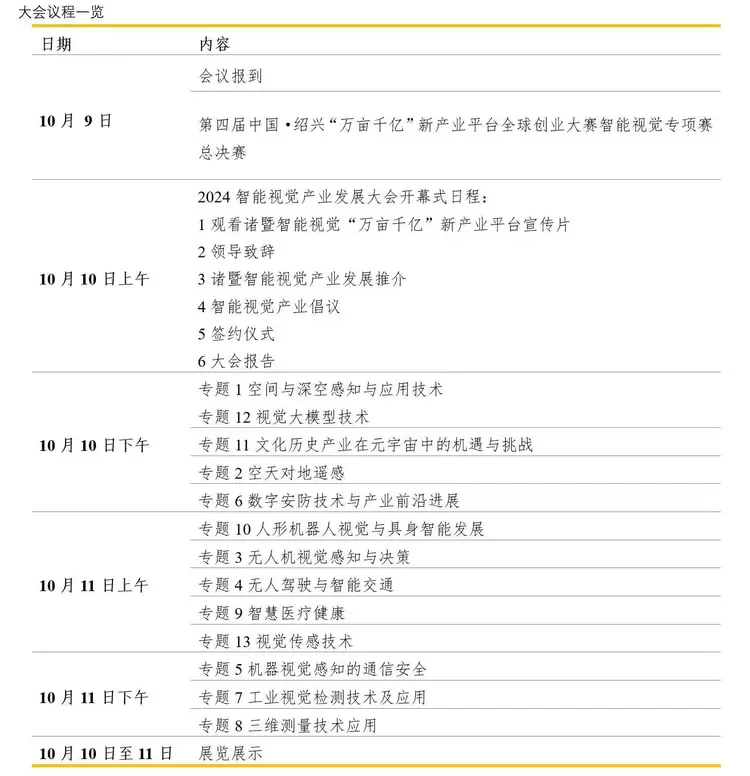
在诸暨市智能视觉产业的蓬勃发展背景下,由中国光学工程学会、中共诸暨市委、诸暨市人民政府主办的“2024智能视觉产业发展大会” 将于2024年10月9-11日在诸暨召开,本次大会主题为“创新赋能 智汇视界,打造智能视觉新高地”,并于10月9日举办“万亩千亿”新产业平台全球创业大赛智能视觉专项赛总决赛。本届大会重点突出专业化、高端化、实用化,集会、展、体验于一体,按照“1+1+13+N”模式,组织1场大会、1项大赛、13大产业版块发展交流会和N场校企合作对接会、链长制会议、新技术新产品展示和项目路演等,其中这三大亮点不容错过。
亮点一:第四届中国•绍兴“万亩千亿”新产业平台全球创业大赛智能视觉专项赛总决赛
智能视觉“万亩千亿”新产业平台是诸暨市以“万亩空间、千亿产值、百亿税收”为目标,重点打造的智能视觉产业集聚发展平台。平台位于诸暨开发区核心区域,总规划面积约10000亩,总体布局为“一心一廊三区”。平台于2022年入选浙江省第四批“万亩千亿”新产业平台培育名单,2023年入选国家重大项目清单。
中国·绍兴“万亩千亿”新产业平台全球创业大赛智能视觉专项赛由重点城市分站赛、海外专场赛和总决赛组成,每年举办一届,旨在筛选出一批科技含量高、市场潜力大、社会效益好的“金种子”项目落地诸暨。
本次总决赛将重点展示智能视觉产业的最新创业项目和创新成果,获奖项目除可获得丰厚奖金外,落地诸暨还将获得场地支持、金融扶持、创业赋能和全方位的配套服务。总决赛将汇聚来自视觉半导体芯片、视觉采集、视觉装备、医疗器械、智能驾驶等多个智能视觉热门领域的高层次人才项目,这些项目不仅展现了技术创新的实力,也预示着智能视觉产业的广阔前景。
亮点二:13场专题盛宴:智能视觉产业的融合创新与未来趋势
在“2024智能视觉产业发展大会”上,我们将深入探讨空间与深空感知与应用技术、空天对地遥感、无人机视觉感知与决策、无人驾驶与智能交通、机器视觉感知的通信安全、数字安防技术与产业前沿进展、工业视觉检测技术及应等13大专题,这些专题不仅覆盖了智能视觉技术的最新研究和应用,还预示着产业未来的发展方向。大会将展示智能视觉如何成为推动社会进步和产业升级的关键力量,从空间探索到医疗健康,从工业自动化到文化遗产的数字化保护,智能视觉技术的应用正变得日益广泛和深入。
空间与深空感知与应用技术
在探索宇宙的未知领域中,空间与深空感知技术扮演着至关重要的角色。本专题将深入讨论如何利用先进的感知技术,构建天地一体化的智能监测网络,以增强我们对太空环境的理解和应用。
空天对地遥感
随着商业航天的兴起,对地遥感技术正成为获取地球表面信息的重要手段。本专题将探讨光学遥感技术的最新进展,以及如何通过卫星互联网与遥感技术的融合,提高对地观测的效率和精度。
无人机视觉感知与决策
无人机的自主飞行能力依赖于其视觉感知系统。本专题将聚焦无人机视觉感知技术的进步,包括多模态融合和集群协同,以及这些技术如何提升无人机的自主决策能力。
无人驾驶与智能交通
自动驾驶技术的发展,正在重塑未来的交通模式。本专题将探讨自动驾驶汽车如何利用传感器和人工智能算法,实现安全、高效的智能交通系统。
机器视觉感知的通信安全
在智能制造和自动化系统中,机器视觉的通信安全至关重要。本专题将讨论如何保护机器视觉数据传输不受威胁,确保系统的安全性和可靠性。
数字安防技术与产业前沿进展
数字安防技术是现代社会安全体系的重要组成部分。本专题将展示最新的视频图像处理技术和人工智能算法,以及它们如何提升安防系统的智能化水平。
工业视觉检测技术及应用
工业视觉检测技术是提高制造业质量和效率的关键。本专题将探讨工业视觉系统的核心组件,以及如何通过人工智能和物联网技术,实现更精准的检测和分析。
三维测量技术应用
三维测量技术为精确建模和质量控制提供了强有力的工具。本专题将讨论最新的三维成像技术,以及它们在智能制造和产品设计中的应用。
智慧医疗健康
智慧医疗技术正改变着医疗服务的提供方式。本专题将探讨人工智能在医学影像分析和诊断中的应用,以及如何通过技术提升医疗服务的质量和可及性。
人形机器人视觉与具身智能
人形机器人的发展需要先进的视觉系统支持。本专题将讨论人形机器人视觉技术的最新进展,以及这些技术如何促进机器人与环境的互动。
文化历史产业在元宇宙中的机遇与挑战
元宇宙为文化历史产业提供了新的展示平台。本专题将探讨如何利用虚拟现实和增强现实技术,保护和传承文化遗产。
视觉大模型技术发展
大模型技术是推动视觉技术发展的重要力量。本专题将讨论大模型技术的最新进展,以及它们在多个领域的应用潜力。
视觉传感技术
视觉传感器是智能系统中的关键组件。本专题将探讨视觉传感器技术的最新发展,包括多传感器融合和三维视觉传感,以及它们在各种应用中的作用。
亮点三:同期活动:多元互动,共塑智能视觉产业未来
在“2024智能视觉产业发展大会”的同期活动中,我们将见证一系列精心策划的亮点活动,这些活动不仅为参与者提供了深入探讨和交流的平台,也为智能视觉产业的未来发展描绘了一幅充满活力的图景:链长制及产业对接会将聚焦诸暨智能视觉链主企业,通过“链长+链主”的协同机制,推动全产业链的高质量发展;校企合作对接会将直面技术瓶颈,促进企业与高校、研究院所之间的深度合作,而融资对接会则为创业团队和投资机构搭建了资本合作的桥梁,推动产业与金融资本的深度融合。此外,招聘会将吸引海外科研人员,为诸暨智能视觉领域的发展提供人才支持,展览展示则为最新技术成果和产品提供了展示窗口,促进行业内外的交流与合作。
为了进一步激发青年学者的科研热情,大会还特别设立了优秀报告专场,为学术新秀和学生提供展示和交流的机会,评选出的优秀报告将获得表彰,以此鼓励和支持青年人才的成长。丰富的同期活动,不仅为智能视觉产业的从业者提供了一个全方位的交流和合作平台,也为产业的创新和发展提供了强有力的支持和推动。

让世界看见诸暨,让诸暨看见未来!这场大会不仅是全国智能视觉产业发展的“华山论剑”,更是诸暨智能视觉领域最新技术成果的一次“亮剑”,彰显着诸暨面向全球打造智能视觉新高地的雄心壮志,届时浙江诸暨也将秉承开放共享的理念,汇聚全球视觉行业的顶尖智慧和资源,共同推动产业链的上下游协同创新,打造一个充满活力的全球化视觉产业生态圈。2024年10月9-11日,我们诚挚邀请您参与这次盛会,“诸”事“暨”成,“浙”里“枫”景独好!
相关文章
- 技术引领,全球加速:晶科电子荣获多项权威奖项,彰显「LED+」智能视觉成长价值
- 神眸AI智能视觉X赛事直播体验升级 助力2025 CHC 中国汽车登山锦标赛遂宁站圆满收官
- 神眸引领AI智能视觉新范式,让科技更有温度
- 2024智能视觉产业发展大会 | 全国首个智能视觉产业创新联盟点亮诸暨
- 智汇诸暨·视见未来 | 2024智能视觉产业发展大会邀请您来“浙”看“枫”景
- 摇橹船科技智能视觉科技创新中心被授牌重庆市数字提升基地
- GAITC 2022智媒专题论坛丨曹汛:从全光函数漫谈智能视觉传媒
- 瑞芯微智能视觉芯片RV1126荣获CPSE安博会最高殊荣金鼎奖
- 奥比中光发布iToF智能视觉平台,3D视觉感知技术全栈式布局更完善
- 创通联达发布多款SOM 助力智能视觉和边缘计算场景化应用
- 索尼推出两款智能视觉传感器 均具备人工智能处理能力
- 疫情之下 哈奇智能视觉安全技术成为住宅社区AI安防队
- 哈奇智能视觉安全技术大升级 赋能住宅社区抗疫防灾
- 岁月净好 看见你更好 萤石网络举办智能视觉扫地机器人发布会
- 金山视频云+AI,认知5G时代的智能视觉
- 亮钻科技:深耕硬件研发,布局智能视觉
人工智能企业
更多>>人工智能硬件
更多>>人工智能产业
更多>>人工智能技术
更多>>- Twinkle x昇腾,率先实现Deepseek-V4系列模型高效训练
- 高德发布鸿蒙首个生成式 UI 开源框架 AGenUI,告别传统 UI 开发模式
- 发布即适配| 天数智芯全力支持腾讯混元Hy3 preview 开源落地,共推国内大模型产业普惠
- Seedance 2.0面向企业公测,豆包大模型日均Token使用量突破120万亿
- 端到端OCR模型第一!百度千帆Qianfan-OCR正式发布
- 云知声Unisound U1-OCR大模型发布!首个工业级文档智能基础大模型,开启OCR 3.0时代
- 基石智算上线 MiniMax M2.5,超强编程与智能体工具调用能力
- 昇腾原生支持,科学多模态大模型Intern-S1-Pro正式发布并开源









