《检验检测机构资质认定生态环境监测机构评审补充要求(2025年)》分析及LIMS方案优化
2025-12-26 19:35:05AI云资讯1884
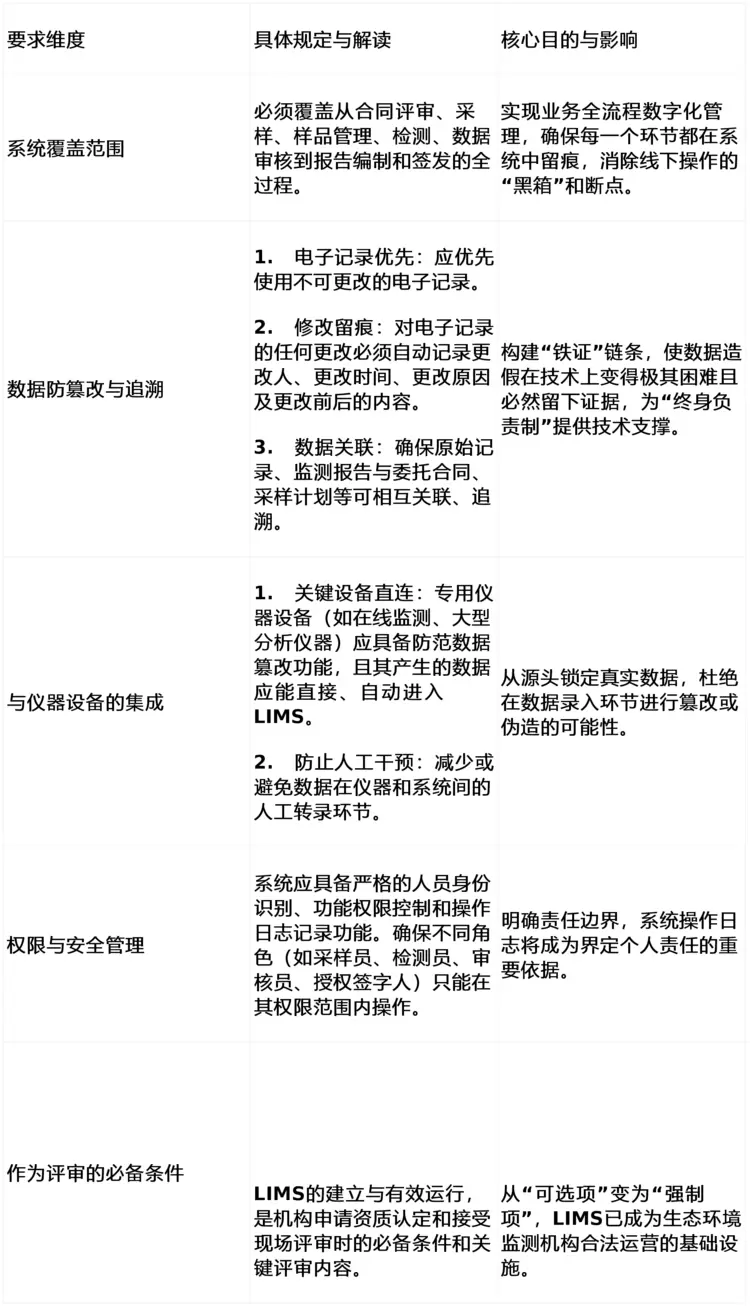
一、检验检测机构资质认定具体要求分析


新规影响与应对要点
综合来看,此次新规的核心目标是全面提升行业准入门槛、压实机构主体责任、通过技术手段保障数据真实可靠。
对现有机构的影响:新规采用“新机构一步到位,老机构自然过渡”的方式施行。这意味着:
新申请机构自2026年1月1日起必须完全符合新规。
已获证机构在原证书有效期内可照常运营。但申请扩项、变更或到期复查换证时,相关部分或全部要求需满足新规。
行业与市场影响:预计短期内将加速行业内不合规、技术能力弱的小微机构出清,遏制“内卷式”低价竞争。长期看,有利于行业走向规模化、专业化和规范化,提升整体数据质量和服务水平。

二、对于LIMS的要求

根据《补充要求(2025年)》的规定,新规对生态环境监测机构建设实验室信息管理系统(LIMS)提出了明确且具体的要求,其核心目标是通过技术手段,实现监测活动的全程受控、真实可靠、可追溯,以“机防”弥补“人防”的不足。

LIMS建设策略与要点提醒
对于机构而言,建设合规的LIMS不仅是满足评审要求,更是提升内部管理水平和数据公信力的契机。在具体实施中需注意:
规划先行,避免“信息孤岛”:LIMS不是孤立的软件,应与机构的质量管理体系、业务流程深度融合。在选型或开发前,需全面梳理业务流程,确保系统能无缝对接业务流、数据流和管理流。
强调“真直连”,而非“假接入”:与仪器设备的集成是难点和关键点。要优先选择支持标准数据接口的仪器,或通过加装合规的数据采集模块实现自动、实时、防篡改的数据采集,而非后期手动导入。
注重电子记录的“法律效力”:系统设计需确保电子记录的生成、修改、存储符合《电子签名法》等相关法规对数据电文“真实性、完整性、不可抵赖性”的要求,使其在法律层面与传统纸质记录具有同等效力。
考虑未来扩展性:系统应能适应未来监测标准更新、业务范围扩展、监管数据直连(如与生态环境部门平台对接)等需求。
总之,新规下的LIMS已从一个“提升效率的管理工具”转变为确保数据质量的“核心合规基础设施”。它的建设与运行效果,将直接决定机构能否满足新的监管要求并在市场中取得信任。
三、硕晟LIMS系统方案细化

1.系统概述
硕晟LIMS系统是专为检验检测机构设计的实验室信息管理系统,充分考虑了《检验检测机构资质认定生态环境监测机构评审补充要求(2025年)》的各项要求,为实验室提供全面的信息化解决方案。系统采用微服务架构,支持云原生部署,具备强大的集成能力和完善的安全保障,能够满足生态环境监测机构的各项管理和技术需求。

2.核心功能模块
2.1样品全生命周期管理模块
模块概述:实现样品从采集到处置的全过程管理,确保样品信息的完整性和可追溯性,满足评审要求中对样品管理的严格规定。
智能样品登记:支持批量导入、条码/RFID打印、样品照片上传,自动生成符合GS1标准的唯一样品编号,支持样品属性的自定义扩展
样品流转跟踪:实时位置追踪、状态更新、异常预警,支持移动端扫码交接,自动记录流转时间和操作人员,形成完整流转链
样品库存管理:三维可视化存储位置管理,自动盘点、近效期提醒、超期预警,支持样品冷藏/冷冻条件监控与异常报警
特色功能:支持复杂样品的分样管理和关联追踪,支持混样、平行样、留样等特殊样品类型的管理,满足生态环境监测的特殊需求
与资质认定要求对应:全面满足"样品储存条件应满足标准要求"、"记录应真实、完整、可追溯"等评审要求
2.2检测业务管理模块
模块概述:优化检测流程,实现任务智能分配与进度跟踪,确保检测过程规范可控,提升工作效率和数据质量。
智能任务调度:基于设备状态、人员能力、项目优先级的智能分配算法,支持手动调整和紧急插单,优化资源利用率
检测流程控制:标准化作业流程配置,关键节点控制与防错机制,支持检测方法与标准的自动匹配,确保方法正确执行
质控样品管理:自动插入空白样、平行样、加标样等质控样品,实时监控质控图(如均值-极差图、均值-标准差图),自动识别失控点
异常处理:不合格样品处理流程,偏差调查记录,支持根本原因分析(RCA)和纠正预防措施(CAPA)跟踪管理
与资质认定要求对应:满足"应建立完善的质量控制体系"、"检测流程应符合标准要求"等评审要求,确保检测过程规范可控

2.3仪器设备集成模块
模块概述:实现仪器设备的全面管理与数据自动采集,确保设备状态可控、数据准确可靠,满足评审对设备管理的严格要求。
广泛兼容性:支持气相色谱仪、液相色谱仪、质谱仪、原子吸收光谱仪等100+种主流检测仪器的数据自动采集,提供标准化仪器接口开发工具包
设备状态监控:实时监控设备运行状态,提供设备负载率分析,预防性维护提醒,支持设备故障预警和维修流程管理
校准管理:校准计划制定、执行跟踪、证书管理,支持校准间隔自动计算,校准点与检测方法要求的自动匹配,确保校准有效性
维护记录:完整的维护保养记录,成本统计分析,支持维护周期优化建议,延长设备使用寿命,降低维护成本
与资质认定要求对应:全面满足"检测仪器设备应具有有效的计量检定/校准证书"、"关键设备应有备用方案或替代措施"等评审要求
2.4质量管理模块
模块概述:构建完整的质量管理体系,支持质量文件管理、内部审核、管理评审等关键质量活动,确保实验室质量管理符合评审要求。
体系文件管理:文件版本控制、分发记录、培训跟踪,支持电子签名审批,确保文件有效性,符合ISO/IEC 17025对文件控制的要求
内审管理:审核计划制定、自定义检查表、不符合项跟踪管理,支持审核发现的整改跟踪和验证,确保问题有效解决
管理评审:评审计划、输入材料收集、会议记录、改进措施跟踪,支持多维度数据分析,为管理决策提供依据
客户投诉:投诉登记、处理流程、原因分析、改进措施跟踪,支持投诉趋势分析,持续改进客户满意度
与资质认定要求对应:全面满足"建立符合ISO/IEC 17025要求的质量管理体系"、"内部审核应定期开展"、"管理评审应定期进行"等评审要求
2.5数据分析与报表模块
模块概述:提供多维度数据分析与可视化报表,支持质量监控和管理决策,满足评审对数据追溯和分析的要求。
多维度统计:按时间、项目、客户、检测人员、设备等多维度的统计分析,支持自定义统计条件和指标
趋势分析:质控数据趋势分析、业务量趋势预测、异常率分析,支持设定预警阈值,自动识别异常趋势
自定义报表:灵活的报表设计器,支持拖拽式操作,满足各类个性化报表需求,支持批量导出和定时自动发送
数据可视化:丰富的图表展示(柱状图、折线图、饼图、热力图等),直观呈现关键质量指标(KPI)和业务指标
与资质认定要求对应:满足"不确定度评定应科学合理"、"质量控制数据应进行趋势分析"等评审要求,支持数据驱动的管理决策
2.6环境监控与安全管理模块(新增细化模块)
模块概述:专为生态环境监测机构设计,监控实验室环境条件,管理实验安全与废物处理,满足环保评审特殊要求。
环境条件监控:实时监测实验室温湿度、洁净度、压差等关键环境参数,支持超标自动报警和记录,数据不可篡改
危险品管理:危险化学品采购、储存、领用、废弃全流程管理,符合"危险化学品安全管理条例"要求,支持MSDS查询
废物处理管理:实验废液、固废分类记录与处置跟踪,支持废物转移联单管理,确保符合环保要求
安全培训与演练:实验室安全培训记录,应急演练计划与记录,支持安全知识考核与资质管理
与资质认定要求对应:特别满足生态环境监测机构评审中"实验室环境条件应符合检测方法和标准要求"、"废物处置应符合环保要求"等特殊要求
3.技术特色
3.1先进的技术架构
微服务架构:模块化设计,各功能模块独立部署与扩展,支持按需配置,系统升级不影响整体运行
云原生技术:支持Docker容器化部署和Kubernetes编排,弹性伸缩,适应业务量波动,降低硬件投入
移动端支持:提供iOS/Android移动APP,支持样品扫码、现场数据录入、任务接收、电子签名等功能
人工智能:集成AI算法,智能识别异常数据、预测仪器故障、优化检测流程,提升智能化水平
3.2强大的集成能力
标准接口:提供RESTful API和WebService接口,支持与第三方系统集成
数据交换:支持XML、JSON、Excel、PDF等多种数据格式的导入导出,满足数据共享需求
仪器接口:丰富的仪器驱动库,支持RS232、TCP/IP、USB等多种连接方式,快速集成新设备
系统对接:可与ERP、CRM、OA等企业系统无缝对接,实现数据互联互通,避免信息孤岛
3.3完善的安全保障
多层安全防护:网络安全(防火墙、入侵检测)、应用安全(输入验证、防SQL注入)、数据安全(加密存储、传输加密)
权限精细控制:基于RBAC的权限模型,支持字段级权限控制,敏感数据脱敏显示,满足数据安全要求
审计追踪:完整的操作日志,记录所有用户行为和数据变更,支持审计追踪和合规检查
数据备份:多重备份策略(本地备份、异地备份、云备份),定时自动备份,确保数据安全可靠
4.项目效益
4.1管理效益
提高工作效率:自动化流程减少人工操作50%以上,检测周期缩短30-40%
降低错误率:系统控制和校验机制减少人为错误,数据准确性提升95%以上
规范管理:标准化流程确保管理规范性,符合ISO/IEC 17025和资质认定要求
决策支持:实时数据分析支持管理决策,提升管理精细化水平
知识沉淀:将专家经验固化到系统中,实现知识共享和传承
4.2经济效益
降低运营成本:减少纸质文档和人工成本,每年可节省15-25%的运营费用
提高客户满意度:快速响应和准确报告,提升客户忠诚度和口碑
增强竞争力:信息化水平提升市场竞争力,有助于业务拓展和资质升级
支持业务扩展:系统可扩展性支持业务增长,无需大量增加管理人员
资源优化配置:智能调度提高设备和人员利用率,降低闲置成本
4.3合规效益
满足资质认定要求:全面支持《检验检测机构资质认定生态环境监测机构评审补充要求(2025年)》各项要求
顺利通过体系审核:完善的质量管理功能支持体系审核,减少审核发现问题
数据可追溯:完整的数据追溯链满足监管要求,应对检查更从容
风险控制:系统控制机制降低合规风险,避免违规处罚
提升公信力:规范管理和高质量数据提升实验室公信力和权威性
四、总结和建议
硕晟LIMS系统基于《检验检测机构资质认定生态环境监测机构评审补充要求(2025年)》的要求进行深度优化,通过先进的技术架构和丰富的功能模块,全面满足生态环境监测机构的各项管理和技术需求。
系统不仅能够帮助实验室实现检测流程的标准化和自动化,提高工作效率和数据质量,还能为管理层提供实时、准确的数据分析,支持科学决策。通过实施硕晟LIMS系统,实验室可以显著提升管理水平,降低运营成本,增强市场竞争力,同时确保完全满足资质认定的各项要求。
为确保项目成功实施并获得最大效益,建议:
高层领导重视:确保管理层充分认识LIMS系统的重要性,提供必要的资源支持
成立专项小组:由各部门骨干组成项目实施小组,全程参与项目实施
业务流程优化先行:在系统实施前,对现有业务流程进行梳理和优化
充分的用户参与:鼓励一线员工参与需求分析和系统测试,提高用户接受度
持续改进:系统上线后,建立持续改进机制,根据使用反馈和业务变化不断优化系统
考虑未来扩展:在系统实施初期就考虑未来业务扩展需求,预留相应接口和功能
通过硕晟LIMS系统的实施,生态环境监测机构将能够实现全面的信息化管理,满足最新资质认定要求,提升核心竞争力,为环境保护和生态文明建设做出更大贡献。
相关文章
- 三维天地推出SaaS版LIMS,加速生态环境检测机构合规化进程
- 《检验检测机构资质认定生态环境监测机构评审补充要求(2025年)》分析及LIMS方案优化
- 宜昌联通定制化服务赋能生态环境保护综合执法支队
- 诚通生态与埃睿迪合作,共谱生态环境产业数字化高质量发展
- 雪城软件:物联网与信息化为生态环境插上科技之翼
- 腾讯数字孪生技术助力北京市生态环境治理,打造人工智能与区块链创新示范应用
- 可持续化IT生态环境,保障一汽战略转型
- 中星微发布“智能视频安全云”赋能国内视频安全生态环境
- 华为应用市场四重检测机制,构建安全的终端应用生态环境
- 虚商生态环境持续向好 未来可探索三种模式
- 云从科技联合创始人姚志强:打造人工智能创新生态环境
- 湖北移动建设开通4600余个NB-IoT基站 助力长江沿线生态环境大保护
人工智能企业
更多>>人工智能硬件
更多>>人工智能产业
更多>>人工智能技术
更多>>- 高德发布鸿蒙首个生成式 UI 开源框架 AGenUI,告别传统 UI 开发模式
- 发布即适配| 天数智芯全力支持腾讯混元Hy3 preview 开源落地,共推国内大模型产业普惠
- Seedance 2.0面向企业公测,豆包大模型日均Token使用量突破120万亿
- 端到端OCR模型第一!百度千帆Qianfan-OCR正式发布
- 云知声Unisound U1-OCR大模型发布!首个工业级文档智能基础大模型,开启OCR 3.0时代
- 基石智算上线 MiniMax M2.5,超强编程与智能体工具调用能力
- 昇腾原生支持,科学多模态大模型Intern-S1-Pro正式发布并开源
- 百度千帆深度研究Agent登顶权威评测榜单DeepResearch Bench









