智能筑基,可信为先——中国信通院“可信AI”峰会云端召开
2022-08-20 16:07:51AI云资讯1418
为进一步推动人工智能产业发展,助力智能应用与垂直行业加速融合,2022年8月16日,由中国信息通信研究院、深度学习技术及应用国家工程研究中心、人工智能关键技术和应用评测工信部重点实验室主办的2022可信AI峰会(主论坛)成功召开。来自中国农业银行、华为、中国联通、百度、蚂蚁集团、来也科技等众多业内专家云端出席。本次峰会发布了公布了第六批“可信AI”评测结果,发布了2022人工智能十大关键词、AI工程化推进委员会第二批副理事长单位名单、第一批可信AI推进计划(简称“智信”计划)成员名单等成果。

中国信通院云计算与大数据研究所所长何宝宏发布“2022人工智能十大关键词”。何宝宏深度解读了生成式AI、AI4S等人工智能前沿技术创新趋势,分析了人工智能中台、企业智能、大规模预训练模型、超级自动化等工程实践,总结了人工智能可信落地趋势等。这些技术和应用领域快速发展,进一步推动人工智能释放数字化叠加倍增效应,加快了技术应用落地,促进人工智能与垂直行业深度融合。

中国信通院云计算与大数据研究所副所长魏凯发布并解读了第六批“可信AI”评测结果。自2018年中国信通院启动人工智能评测工作以来,已经形成面向AI计算架构、AI开发工具和平台、AI基础服务、典型AI产品、AI应用成熟度以及AI可信治理等方向的七大子评测体系,覆盖人工智能从技术支撑、行业应用和安全保障的全栈体系。

“可信AI评测” 体系(2022年8月)
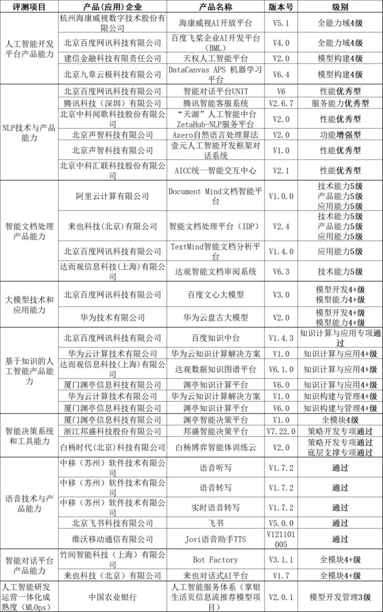
2022年第六批可信“AI”评测共有33款产品(应用)通过了评测,企业和产品清单如下:

第六批可信“AI”评测结果
近年来,人工智能工程化受到业界的高度关注,逐渐成为产业深度融合的核心支撑与保障。2021年底,中国信通院云计算与大数据研究所依托人工智能关键技术和应用评测工信部重点实验室正式成立了AI工程化推进委员会。中国信通院云计算与大数据研究所人工智能部副主任(主持工作)曹峰详细介绍了委员会半年多来在工具和平台、AI研发运营和管理、大模型应用、知识计算应用等领域的重点工作,公布了委员会第二批副理事长单位名单,并为华为和百度两家大模型工作组副组长单位颁发了证书。

随后,曹峰发布了《人工智能化研发运营一体化能力成熟度模型 第二部分:模型交付》标准,该标准围绕高效构建和持续部署,致力于实现规模化、一体化、标准化的过程管理,打造可复用、可共享、可持续的模型生产流水线,提升数据、模型、特征等AI资产的版本管理和价值共享能力,为企业建设全能力的CI(持续集成)、CD(持续部署)、CT(持续训练)流水线而提供参考和改进方向。

中国信通院云计算与大数据研究所人工智能部副主任董晓飞发布了“智信”计划首批成员单位并介绍了下一步重点工作。可信AI推进计划面向政、产、学、研、用等人工智能相关主体,主要工作包括:开展可信人工智能技术和产业研究、制定可信落地的人工智能标准、构建可信人工智能产业生态等。经过前期的征集及审核,共有30家单位入选智信计划首批成员单位。
可信AI峰会主论坛还邀请到中国农业银行研发中心专家赵存超、华为昇腾计算业务CTO周斌、中国联通智网创新中心网络AI中心总监刘贤松、百度AI技术生态总经理马艳军、蚂蚁集团大安全机器智能部风险治理总监、蚂蚁安全科技实验室天筭实验室副主任张天翼、来也科技董事长兼CEO汪冠春等专家带来了精彩的主题演讲。
相关文章
- 国内首批最高等级!中兴通讯兴云数科通过中国信通院可信AI软件开发智能体能力认证
- BSI亮相2025世界人工智能大会:以国际标准构建可信AI未来
- 无限光年亮相WAIC 2025:以可信AI全栈能力开启产业智能新范式
- 实现高可信AI环境, 国家超算互联网上线DeepSeek系列模型
- 首家!讯飞星火通过中国信通院可信AI基础大模型全模块评估
- 中国信通院发布国内首批可信AI云评估结果,钉钉AI获评最高评级“先进级”
- 首批通过!商汤科技金融智脑FinAgent通过可信AI金融智能体评估,获当前最高评级
- 网易数帆发布有数ChatBI,打造可信AIGC分析新范式
- 大模型研发应用标杆!中关村科金入选中国信通院“2023可信AI案例”
- 竹间智能对话式AI平台获信通院“可信AI”评测当前最高评级
- 智能筑基,可信为先——中国信通院“可信AI”峰会云端召开
- 打造可信AI!眼神科技获信通院“护脸计划”突出贡献奖!
- 喜讯!思必驰荣获中国信通院“可信AI”三项证书
- 洞察智周可信AI:隐私保护增强的新一代生物识别技术
- 京东副总裁梅涛:稳定、公平的可信AI将成人工智能新基建
- 2021年可信AI成果揭晓 腾讯云小微数智人得到中国信通院高度肯定
人工智能企业
更多>>人工智能硬件
更多>>人工智能产业
更多>>人工智能技术
更多>>- 发布即适配| 天数智芯全力支持腾讯混元Hy3 preview 开源落地,共推国内大模型产业普惠
- Seedance 2.0面向企业公测,豆包大模型日均Token使用量突破120万亿
- 端到端OCR模型第一!百度千帆Qianfan-OCR正式发布
- 云知声Unisound U1-OCR大模型发布!首个工业级文档智能基础大模型,开启OCR 3.0时代
- 基石智算上线 MiniMax M2.5,超强编程与智能体工具调用能力
- 昇腾原生支持,科学多模态大模型Intern-S1-Pro正式发布并开源
- 百度千帆深度研究Agent登顶权威评测榜单DeepResearch Bench
- 在MoltBot/ClawdBot,火山方舟模型服务助力开发者畅享模型自由









