容联七陌入选沙利文2023中国AI技术变革典型企业
2023-10-25 09:35:26AI云资讯1212
近日,全球增长咨询公司弗若斯特沙利文(Frost & Sullivan,简称“沙利文”)发布《2023年中国AI技术变革企业服务白皮书》,白皮书显示,容联七陌以大模型为支撑,通过生成式一体化智能客服全方位助力企业提升客服、营销、运营等客户全旅程体验,是2023AI技术变革&智能客服典型企业。
以客户服务为核心
提升企业服务质量与运营效率
白皮书提到,智能客服技术的发展趋势在于通过大模型等人工智能技术提升客户体验,利用大数据技术提高服务质量,并借助新兴技术实现客服中心的升级使智能客服更加个性化、高效、安全和透明。

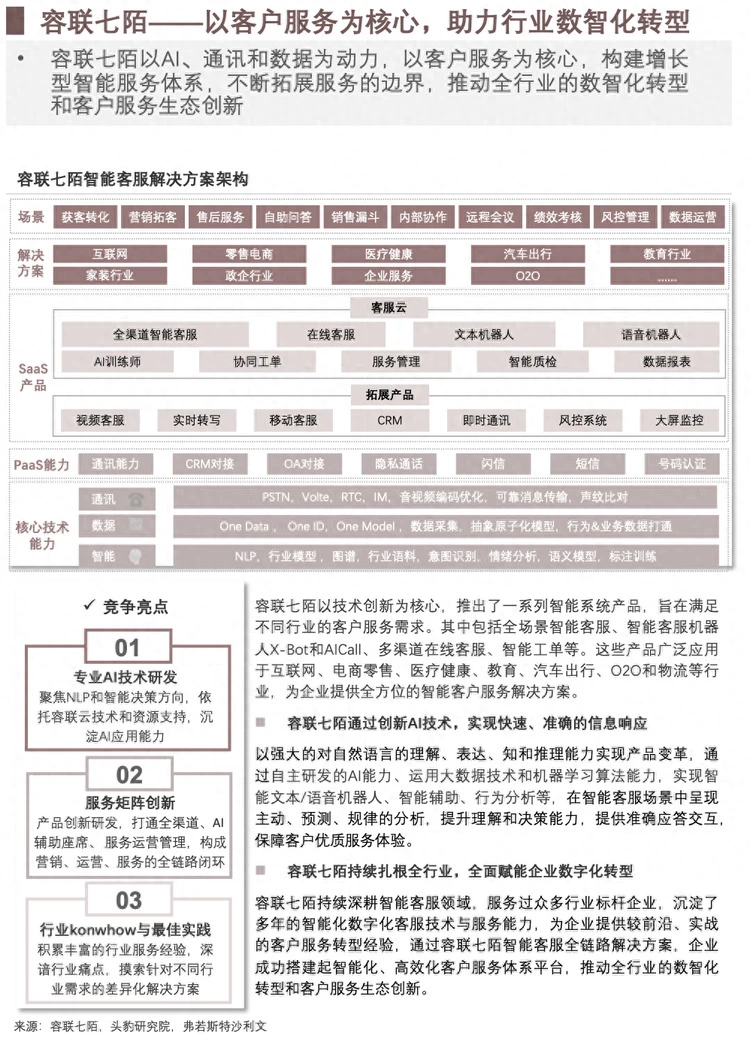
容联七陌以技术创新为核心,推出了一系列智能系统产品,满足不同行业的客户服务需求。其中包括全场景智能客服、智能客服机器人X-Bot和AICall、多渠道在线客服、智能工单等。这些产品广泛应用于互联网、电商零售、医疗健康、教育、汽车出行、020和物流等行业,为企业提供全方位的智能客户服务解决方案。
AI推动产业变革
容联云赤兔大模型聚焦行业
AI技术推动数字经济迅速增长,大模型的引爆为数字经济创造更多机遇,推动各行业实现高质量发展。同时,AI技术也在企业服务领域引发深刻变革,提高效率、降低成本、提供个性化服务,为企业创造新的商业价值和经济效益。
报告指出,目前AI变革企业服务正处于商业化落地阶段,大型科技企业致力于构建多模态大模型以实现模型即服务(MaaS),而垂直行业则专注于特定领域的微调和训练,提供定制化的产品和服务,推动AI技术和大模型的深度融合创新。
容联云赤兔大模型作为行业首个面向企业应用的垂直行业多层次大语言模型,是赋能沟通2.0的多模态大模型AI基础层产品。

相关文章
- 容联七陌入选「全球企业级AI Agent优秀厂商图谱」,双赛道引领行业智能化升级
- 容联七陌 X 十月稻田|全渠道云客服守护国民大米品牌温度
- 容联七陌入选《2025年全球智能体客服优秀厂商图谱》
- 为抖音商家量身打造!容联七陌 “即买即用” AI 客服正式登陆抖店
- 容联七陌 X 得益乳业|打造高效优质服务典范
- 联手豆包大模型,容联七陌打造更懂客户的智能客服
- IDC:2023智能客服市场规模达30.8亿,容联七陌位列头部厂商
- 电商、物流必备神器!容联七陌OCR精准识别、一键复制关键信息!
- 容联七陌全球化智能客服解决方案亮相MWC 2024
- 容联七陌x新飞电器|升级高效智能客服,实现满意度跃升新台阶
- 容联七陌携手易客满国际快递,智能化让跨境物流更丝滑
- 容联七陌携手居然之家,打造家居智能化服务新标杆
- 容联七陌携手广汽能源,智能客服为高质量换电充电“蓄能”
- 容联七陌入选沙利文2023中国AI技术变革典型企业
- 容联七陌向“思源工程”捐赠128万元数字化工具箱支持“飞莺计划”项目
- 沙利文《2023年中国智能客服市场报告》:容联七陌位居领导者阵营
人工智能企业
更多>>人工智能硬件
更多>>人工智能产业
更多>>人工智能技术
更多>>- 发布即适配| 天数智芯全力支持腾讯混元Hy3 preview 开源落地,共推国内大模型产业普惠
- Seedance 2.0面向企业公测,豆包大模型日均Token使用量突破120万亿
- 端到端OCR模型第一!百度千帆Qianfan-OCR正式发布
- 云知声Unisound U1-OCR大模型发布!首个工业级文档智能基础大模型,开启OCR 3.0时代
- 基石智算上线 MiniMax M2.5,超强编程与智能体工具调用能力
- 昇腾原生支持,科学多模态大模型Intern-S1-Pro正式发布并开源
- 百度千帆深度研究Agent登顶权威评测榜单DeepResearch Bench
- 在MoltBot/ClawdBot,火山方舟模型服务助力开发者畅享模型自由









