容联云孔淼:大模型落地与全域营销中台建设
2024-05-09 09:53:55AI云资讯1114
近日,由金科创新社主办的2024区域性商业银行数智化转型研讨会顺利召开, 容联云产业数字云事业群副总经理、诸葛智能创始人孔淼受邀出席,并分享数智化转型实践经验。

他分享了容联云两大核心产品,“大模型应用·容犀Copilot”在金融营销、销售、服务场景中的创新应用,和与多个银行客户共创的实践经验。
以及“诸葛数据智能”,为行方建设全域智慧经营营销中台,以数据为驱动,引领“以客户为中心”的精准营销与运营变革。
#1、容犀Copilot:大模型应用及落地案例
孔淼指出,市面上很多厂商目前都在卷大模型,或是把应用做的很薄,只是在大模型上面做所谓对话机器人,但这样的产品在企业真实使用时,回答准确率、业务提效率并不出色。容联云Copilot打造的是真正赋能于企业业务提效的大模型应用,不只是对话机器人,而是通过大模型,让话术策略和知识库的提炼、沉淀、洞察有了全新突破的可能性,让企业内部的每一个人在AI的帮助下突破能力上限,高效高质工作。
策略话术,重新定义销售转化
在金融营销业务中,优秀的营销话术能够有效提升业务转化率。但是,传统话术库是靠主管听完大量录音后总结话术给到营销员,这种方法费时费力,且不能穷尽和全面获得金牌策略。之后引入了小模型AI算法提取话术,虽然解决了量的问题,但因为算法缺乏业务经验和对话术有效性的判断,质量受限。
而容联云Copilot,可以提前接入企业客服、企微、营销通话等各个渠道的一线沟通数据,并结合不同的销售和客服团队的场景和业务目标,通过简单的配置就可以利用大模型能力对这些一线海量会话数据进行分钟级的金牌话术挖掘。
不只是术的赋能,我们认为,在销售过程中也需要千人千面的策略辅助。所以容犀Copilot可以帮助销售在不同时间、不同情况,实时辨别客户情绪,并给出更加实时的差异化策略与话术,提升客户体验与转化。
大模型知识库,让企业知识真正流转
在传统的FAQ搭建和维护中,为了覆盖更广泛的用户意图范围,实现知识库的统一,需要大量专业的人才拆解文档、编写大量相似的问题、生成QA、再扩展标准、投入到一线中,整个过程耗费大量的人力和时间成本,一个周期可能会持续3-6个月。
但是在容犀Copilot的助力下,就可以通过大模型自动拆解文档段落,基于语义自动调取知识点,对知识进行汇集和管理。整个过程只需要一个普通的业务人员操作,建设周期从几个月缩短到分钟级,在效率上有一个巨大的提升。
大模型金融业应用案例
01、金融客服助手:提升服务效率
容犀Copilot为金融客户打造的大模型客服助手,通过智能知识库能够极大提升知识检索效率,将客服人员复杂问题的检索时间从分钟级降低到秒级,显著提高客服效率和客户满意度。在运维侧,全过程从人力亲力亲为,改为大模型自动挖掘QA并秒级投入使用。真正帮助企业降本增效。某金融客户应用后,知识准确率高达89%。

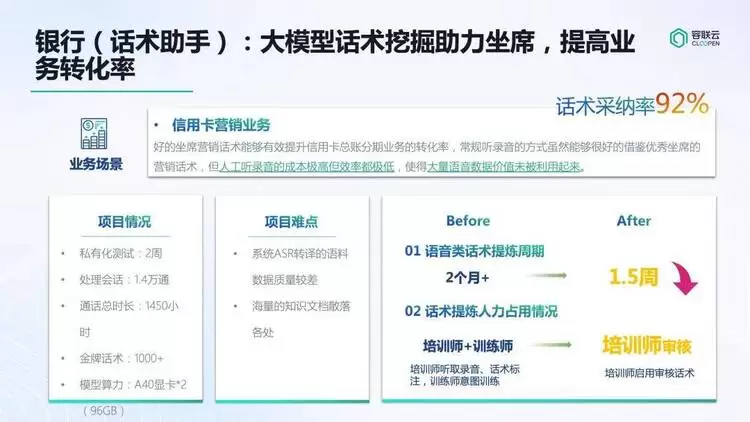
02、银行话术助手:提高业务转化率
容犀Copilot为某城商行打造了银行话术助手,通过大模型话术挖掘技术,快速从海量通话数据中提取金牌话术,且设置话术提取目标,可根据转化效果,挖掘海量的高质量金牌话术,帮助坐席快速掌握并运用灵活的话术策略,从而显著提升业务转化率。某银行应用后,话术采纳率高达92%。

#2、诸葛智能:全域智慧经营营销中台
各大银行都已经收集到了业务数据、行为数据、营销数据等大量与用户相关的数据,但是如何让数据真正“用起来”、“活起来”,成了难点。
诸葛智能认为,其核心是没有将用户行为数据与业务深度融合,基于此,为行方建设了全域智慧经营营销中台,以业务逻辑出发,打造“全行数据埋点采集,到洞察分析、智慧决策、智能营销”的数智化经营营销闭环,助推行方客户以客户标签为基石,构建以客户为中心的客户行为数据管理体系,深度挖掘客户行为偏好,并实时根据其特点对客户进行精准营销,减少无效营销成本,提升客户触达体验。
有数:全行级全域埋点采集方案

诸葛智能新一代埋点采集行为分析平台,具备全域、全流程、实时的核心优势。支持全域埋点,包含企业对客渠道与对内办公的全部平台。全行用户数据打通,支撑各业务线使用。并结合全埋点、可视化埋点、代码埋点、ETL 导入、数据连接等全流程埋点管理方案。
懂数:全维度用户经营分析

与传统数据厂商不同的是,诸葛考虑到业务与数据的深度融合,将实时的业务数据、交易数据、行为数据等全域数据整合分析,并打造以用户为中心的全场景分析模型,更好地做到全域数据实时洞察,支撑业务落地的多维分析以及客群分析的无限下钻,帮助行方深入了解用户需求,辅助业务精准决策。
治数:建设营销数据底座

为了进一步发挥客户数据价值,诸葛为行方建设“营销数据底座CDP平台”,打通行为及业务数据,将标签名称、分类、用户关系,补充至已有的标签数据中,丰富完善用户标签的数据量。在传统的“通用标签模型”之上,增加“金融个性化标签模型”,并将此标签信息和对应用户关联关系完整输出至其他业务系统或三方营销或权益系统,实时指导经营策略设计。助力行方精准圈选用户,构建更个性化的用户体验。
用数:全域用户智慧营销中台

构建个性化的标签模型后,行方还需要实时的自动化营销能力,来实现“以数据驱动营销增长”的最后一环,完成精准触达。诸葛打造全域用户智慧营销中台,可实时动态圈选客群,并根据客群分析,精准选择产品、配权益,确保在正确的时间、渠道,传递用户喜欢的内容,提升用户体验及价值。运营人员可持续关注实时指标看板变化,动态调整营销策略,确保营销活动得到正确引导与优化。
#结 语
未来,容联云会持续深耕“通讯+智能+数据”领域,帮助企业构建更加智能化、高效化的营销服生态系统,推动整个行业的数智化转型。
相关文章
- 两会报道丨容联云孙昌勋:构建AI业务引擎,助推产业级智能体高质量发展
- 容联云以AI+金融实践,入选「大模型厂商全景报告」核心阵列
- 容联云白皮书 | 赋能世界500强:AI驱动客户体验升级的底层逻辑
- 践行国家“人工智能+”战略,容联云助力某消金“客服智能体”落地
- 容联云入选沙利文《2025人工智能全景图》,彰显AI Agent领军实力
- 容联云携手信通院,启动“智能体服务生态共创计划”
- 全年停机<5分钟,容联云为头部财险打造“5个9”高可用联络中心
- 容联云携手长江证券,打造证券大模型质检AI Agent标杆
- 收入飙升15倍,容联云洞察代理挖出金融会话中的千万沉默资产
- 智能体标杆,容联云大模型应用入选2025AI Agent产业图谱
- 深度耦合银行业务,容联云打造基于DeepSeek的6大场景实践
- 容联云大模型应用再获认可,上榜中国最具商业潜力AI应用
- 容联云孔淼:金融数智化深水区,从数字化工具到业务变革提效
- 容联云Insight Agent入选中国信通院大模型应用落地“样板间工程”
- 连续4年!容联云荣登2024北京民营企业百强榜单
- 容联云容犀Copilot&Agent入选《中国 AI Agent 产品罗盘》
人工智能企业
更多>>人工智能硬件
更多>>人工智能产业
更多>>人工智能技术
更多>>- 云知声Unisound U1-OCR大模型发布!首个工业级文档智能基础大模型,开启OCR 3.0时代
- 基石智算上线 MiniMax M2.5,超强编程与智能体工具调用能力
- 昇腾原生支持,科学多模态大模型Intern-S1-Pro正式发布并开源
- 百度千帆深度研究Agent登顶权威评测榜单DeepResearch Bench
- 在MoltBot/ClawdBot,火山方舟模型服务助力开发者畅享模型自由
- 教程 | OpenCode调用基石智算大模型,AI 编程效率翻倍
- 全国首个!上海上线规划资源AI大模型,商汤大装置让城市治理“更聪明”
- 昇思人工智能框架峰会 | 昇思MindSpore MoE模型性能优化方案,提升训练性能15%+









