2022年消费维权重点曝光行业有哪些 百分点科技联合数据猿发布预测报告
2022-03-13 18:40:30AI云资讯1228

进入三月,第40个国际消费者权益日即将来临。随着消费者对于权益保护意识的逐步提高,每年的“3·15”晚会都会带来不小的舆论震荡,考验着品牌在过去一年的发展情况。那么,今年的舆论关注热点有哪些?曝光的企业集中在哪些行业呢?
在2022年“3·15消费者权益日”到来之际,百分点科技联合中国权威的大数据产业创新服务媒体数据猿,基于百分点舆情洞察系统对历年“3·15”晚会做了系统的分析和趋势预测,联合推出《2022年“3·15”晚会消费维权行业预测报告》。
“3·15”消费维权热点行业分析
早在今年年初,国务院便印发了《“十四五”市场监管现代化规划》,对“十四五”时期市场监管改革发展提出了6个方面、22项、71个重点任务。“坚守安全底线,强化消费者权益保护”是其中之一,包括推进食品安全标本兼治、稳步提升药品安全性有效性可及性、保障特种设备运行安全、加强工业产品质量安全监管、提高消费者权益保护水平。
为维护广大消费者合法权益,助力新发展阶段经济社会平稳健康发展,在广泛征集消费者和社会各界意见的基础上,中国消费者协会确定2022年全国消协组织消费维权年主题为“共促消费公平”。
并且,中央广播电视总台2022年“3·15”晚会的主题定为 “公平守正 安心消费”。值得注意的是,节目组发布主题的同时,宣布将创新建立“3·15产品安全实验室”和“3·15信息安全实验室”,征集消费者投诉。由此可见,安全、公平将是今年两大关键词。
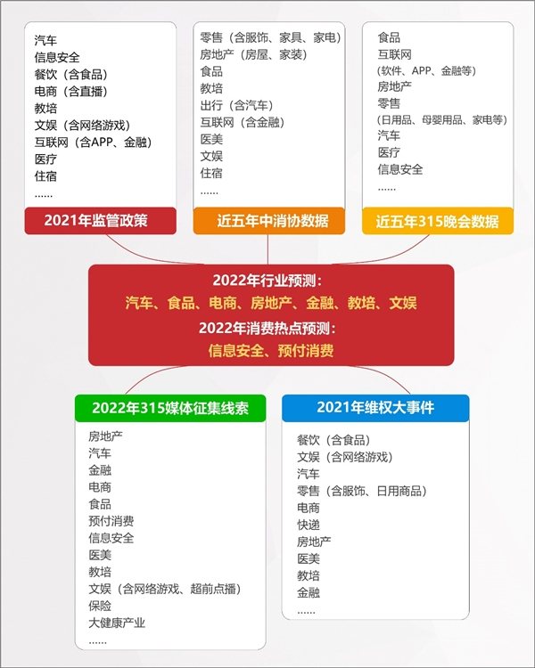
本报告基于“近5年中消协受理的投诉数据” 、“近5年3·15晚会曝光内容”、“2021年维权热点案例”、“2021年重点监管政策”、 “2022年3·15媒体维权线索征集”五大板块近年来的历史数据构建数据集,采用逻辑回归算法,通过训练模型来预测今年“3·15”晚会重点会有哪些曝光行业和热点消费问题。在逻辑回归模型中我们可以得到预测概率,预测概率越高表示可能性越大,进而结合业务知识来判断哪些行业和消费问题会在今年晚会上进行曝光。
一、从中消协投诉数据 分析历年维权重点行业
商品投诉主要聚焦零售、房地产、食品、汽车等行业
首先,据中消协2017年-2021年排名前八的商品投诉数据量对比显示:商品类投诉主要聚焦在食品行业;其次是零售行业(服装、鞋、家具、首饰等)、汽车行业、房地产行业(房屋、家装等)等;投诉量增长明显的商品主要涉及食品、服装、家具、首饰等。

其中,食品行业消费者投诉问题:食品安全、食品涨价、食品质量、三无产品等;另外,社区团购售卖的果蔬不新鲜、缺斤少两,网红食品、散装食品的卫生、安全状况等问题也较为突出;
零售行业消费者投诉问题:商品质量、虚假宣传、假冒伪劣、发货延迟、货不对版、售后无保障、退换货难等。近年来电商行业兴起,网红直播带货成为网络销售的主力军,进一步加剧了消费者对零售类商品的投诉;
汽车行业消费者投诉问题:零部件质量、售后服务、合同争议、消费陷阱、强制搭售、附加条件、拖延交车、维修保养等;
房地产行业消费者投诉问题:虚假宣传、霸王条款、合同陷阱、交房延期、房屋质量、车位质量、私改规划、物业服务等。
二、“3·15”晚会高频曝光热点分析
曝光热点类型聚焦安全、质量等问题,涉及行业覆盖面广
2017年-2021年“3·15”晚会曝光热点共40余条,其中涉及行业:互联网行业(软件、APP、金融等)10条,食品行业9条,零售行业(日用品、母婴用品、鞋帽)6条,汽车行业4条,医疗行业3条等。

历年晚会中,食品安全问题是每年都频发的曝光热点;而信息安全问题从2019年开始出现,近两年曝光频率逐年增加,成为新增的消费热点。
三、2021年维权舆情大事件
餐饮、汽车、电商行业维权舆情热度最高
对2021年-2022年维权舆情大事件分析,通过事件所属行业以及事件热力值排序,主要涉及行业:餐饮(含食品)7个事件;其次是文娱(含网络游戏)3个事件,汽车2个事件,零售(含服饰、日用商品)2个事件,电商2个事件。

其中,电商直播维权事件热度值居高,多涉及安全(产品安全、信息安全等)、售后服务、质量、虚假宣传等维权热点问题;快递、房地产、医美、教培 等行业维权事件也时有发生,媒体和消费者较关注密室逃脱、盲盒经济等新兴消费模式的维权难点。
四、2021年相关行业监管政策
信息安全监管政策频出,汽车和互联网行业成监管重点
2021年监管部门出台多个行业相关政策,监管力度大,影响范围广,主要覆盖的行业或热点:信息安全、汽车(含新能源汽车)、教培、电商(含直播)、房地产、食品、文娱(含网络游戏)等。

五、 2022年媒体征集线索分析
2022年3·15媒体征集线索主要聚焦传统行业和新增消费热点
据百分点舆情洞察统计,2022年1月1日至2022年2月28日,主要维权征集线索90余条,聚焦在九大传统行业、2个新增消费热点和1个新兴产业。90余条征集线索共征集行业或热点283次,每条征集线索涉及单个行业或多个行业。

注:每条征集线索涉及单个行业或多个行业
其中,征集线索提及的九大传统行业包括:房地产行业51条、汽车行业43条、金融行业24条、电商行业21条、食品行业20条、医美行业13条、教培行业12条、文娱行业10条、保险行业9条;征集线索提及的2个新增消费热点为:预付消费17条、信息安全15条;征集线索提及的新兴产业为:大健康产业7条。其中,新增文娱行业主要涉及网络游戏和视频会员的超前点播等相关投诉。
具体来说,近年来预付消费早已渗透到日常生活的各种消费场景中。预付消费纠纷主要集中在体育健身、美容美发、住宿餐饮等几大消费场景,维权难点在于霸王条款、合同陷阱、退费难等方面;
个人信息被使用的场景越来越多,个人信息泄露事件频发。网站、手机应用、酒店、快递公司甚至小区设施等都成为信息泄露的源头;
受疫情影响,未成年人居家时间增加,接触电子设备频繁,部分网络平台和服务商借机“发力”,诱导未成年人“沉迷”于网络游戏;
视频平台内容越来越多元化,用户需求也随之发生变化;视频平台抓住消费者对热播剧的追捧心理,以“超前点播”的模式来满足部分用户的需求,也给热播剧戴上了“收费”的枷锁。视频会员自动续费和强加广告也成为了会员消费者的投诉热点;
大健康产业是具有巨大市场潜力的新兴产业,包含与人类健康紧密相关的生产和服务领域。但随着消费者对其需求的增加,相关投诉也纷至沓来,如退款问题、售后服务、虚假促销、订单问题等。
2022年3·15重点媒体征集线索主要聚焦汽车、互联网、房地产等行业
90余条维权征集线索涉及146家媒体和平台,其中重点媒体19家。

19 家重点媒体共发布征集线索19条,征集行业或热点54次,主要涉及的行业或领域包括:汽车11条、互联网(金融、银行、证券等)9条、房地产7条、食品4次、信息安全4次等。
2022年“3·15”晚会曝光热点行业预测
总结来看,通过分析中消协2017-2021年公布的问题投诉数据可以发现,合同、售后和质量是消费者最关注的问题;通过分析商品投诉和服务投诉数据,可见零售商品尤其跟电商直播相关、房地产、食品、汽车、互联网付费服务(网络游戏、会员经济)、教培的投诉量排名逐年上升,尤其涉及预付消费领域的问题,更是消费者投诉的集中地;
通过对近五年“3·15”晚会曝光的问题性质和问题占比分析:食品安全是一直存在的问题,近两年新增或占比增长的问题为信息安全和产品质量;这三类重点曝光问题主要涉及食品行业,其次是互联网(软件、APP、金融等)、汽车和房地产等行业;
通过分析2021年的消费者维权大事件数据,可以发现食品、文娱(网络游戏、超前点播)、汽车、电商直播等行业的问题一直是消费者维权的重点,多涉及安全(产品安全、信息安全等)、售后服务等维权热点问题;其次是跟快递、房地产、医美、教培等行业相关的维权;
通过分析2021年出台的监管政策可见:信息安全领域是今年监管的重点;监管政策主要覆盖汽车、食品、电商直播、教培、文娱(网络游戏)等行业,其次是互联网(含APP、金融)、医疗、住宿等行业;
通过对2022年146 家媒体和平台联合发布的90 余条维权征集线索分析:消费热点主要涵盖预付消费和信息安全领域;消费问题主要聚焦房地产、汽车、金融、电商和食品等行业,医美、教培、文娱(网络游戏、超前点播)、保险等行业也是金融消费线索征集的重点;今年新兴的大健康产业也是值得关注的重点。

因此,百分点舆情洞察通过综合分析“近5年3·15晚会曝光内容”、“近5年中消协受理的投诉数据”、“2021年维权热点案例”、“2021年重点监管政策”、“2022年3·15维权线索征集”等信息数据,基于逻辑回归算法和模型,推测出2022年“3·15”晚会重点会曝光的行业为:汽车、食品、电商、房地产、金融、教培、文娱等行业。

此外,信息安全和预付消费是两大消费热点:预付消费一直是维权热点,横跨众多行业,监管难、维权难,群体性消费投诉多发;在近年消费者投诉中,“个人隐私”、“信息安全”已成为高频词汇。
值得关注的是,上述行业或者消费热点,涉及农村消费者群体、老年人消费者群体、未成年人消费者群体时,曝光几率或将更高。
今年是全面建设社会主义现代化国家新征程和“十四五”市场监管现代化规划的开局之年,世界范围内新冠肺炎疫情依然存在的不确定性,使我国消费增长和经济发展既面临新机遇,也面临新挑战。“3·15”晚会将如何为广大消费者营造公平公正的消费环境,增强消费对经济发展的基础性作用,进一步促进消费复苏,我们拭目以待。
主要数据来源:
2017-2021年中消协官网信息
2017-2021年“3·15”晚会发布信息
分析平台:
百分点舆情洞察系统&百分点数据科学实验室
发布机构:
百分点科技&数据猿
发布时间:
2022年3月11日
百分点舆情3·15专项服务:
1. 在“3·15”晚会直播期间,发现品牌负面舆情报道第一时间通知客户,并配合启动全网舆情传播监测服务。
2. 一旦出现品牌负面事件,按需启动舆情追踪监测服务,支持7*24小时人工预警,实时追踪舆情传播变化,定时汇总负面舆情数据和观点分析。
3. 舆情事件态势平息后,可按需提供舆情专项总结分析报告,复盘事件传播概况,为后续的舆情处置形成价值参考。
4. 3月31日之前确定合作意向的,将加赠为期一个月的百分点舆情洞察系统服务。
相关文章
- 百分点科技+DeepSeek:重塑数据治理新范式 AI赋能数据价值释放
- 中非合作论坛期间百分点科技与刚果(金)签署谅解备忘录
- 百分点科技在共建“一带一路”中的实践
- 百分点科技&IDC联合发布数据科学基础平台白皮书
- 聚焦数智化转型 百分点科技2023数据科学峰会即将举办
- 百分点科技联合召开《中国应急管理发展报告(2022)》新书发布会
- 百分点科技荣获“上合国家软件产业国际合作优秀案例奖”
- 百分点科技数据科学产教融合计划继续扩大招募
- IDC发布中国智慧应急报告 大数据与人工智能市场百分点科技第二
- 2022年消费维权重点曝光行业有哪些 百分点科技联合数据猿发布预测报告
- 百分点科技:基于计算机视觉的语义分割技术如何在水域监控上发挥作用
- 百分点科技:声纹识别技术发展及未来趋势研究
- 百分点科技:基于NL2SQL的问答技术与实践
- 百分点科技:公众环境满意度与环境质量的关联分析研究
- 百分点科技:基于HugeGraph的知识图谱技术在白酒行业的落地实践
- 百分点科技发布“新一代数据智能决策系统DeepMatrix 3.0”
人工智能企业
更多>>人工智能硬件
更多>>人工智能产业
更多>>人工智能技术
更多>>- 发布即适配| 天数智芯全力支持腾讯混元Hy3 preview 开源落地,共推国内大模型产业普惠
- Seedance 2.0面向企业公测,豆包大模型日均Token使用量突破120万亿
- 端到端OCR模型第一!百度千帆Qianfan-OCR正式发布
- 云知声Unisound U1-OCR大模型发布!首个工业级文档智能基础大模型,开启OCR 3.0时代
- 基石智算上线 MiniMax M2.5,超强编程与智能体工具调用能力
- 昇腾原生支持,科学多模态大模型Intern-S1-Pro正式发布并开源
- 百度千帆深度研究Agent登顶权威评测榜单DeepResearch Bench
- 在MoltBot/ClawdBot,火山方舟模型服务助力开发者畅享模型自由









