京瓷将亮相“2024横滨人与汽车技术展览会”
2024-05-21 15:43:13AI云资讯6821
京瓷株式会社(社长:谷本秀夫)将参加今年5月22日至24日在横滨国际平和会议场(位于日本神奈川县横滨市)举办的“2024横滨人与汽车技术展览会”。该展览会是汇集了各种最新科技的日本国内最大规模的汽车技术展。
本次展会,京瓷将展出“车载小型FIR传感器”样品,该传感器能够在黑暗或暴风雨等恶劣环境中检测到远处的行人和车辆。同时,京瓷还将带来“摩托车电子油门”的样品体验,该产品通过高精度传感器控制,为安全驾驶做出贡献。此外,京瓷还将展示其他车载相关零部件、产品和技术。

京瓷展台示意图
“2024横滨人与汽车技术展”展览概要

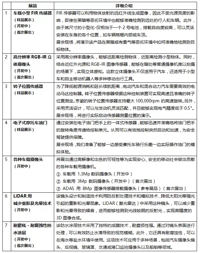
京瓷主要展出内容(计划)

此外,京瓷还将展出车载电容器、天线、水晶元件、连接器、功率器件、镜头组等众多产品,敬请期待!
相关文章
人工智能企业
更多>>人工智能硬件
更多>>人工智能产业
更多>>人工智能技术
更多>>- 发布即适配| 天数智芯全力支持腾讯混元Hy3 preview 开源落地,共推国内大模型产业普惠
- Seedance 2.0面向企业公测,豆包大模型日均Token使用量突破120万亿
- 端到端OCR模型第一!百度千帆Qianfan-OCR正式发布
- 云知声Unisound U1-OCR大模型发布!首个工业级文档智能基础大模型,开启OCR 3.0时代
- 基石智算上线 MiniMax M2.5,超强编程与智能体工具调用能力
- 昇腾原生支持,科学多模态大模型Intern-S1-Pro正式发布并开源
- 百度千帆深度研究Agent登顶权威评测榜单DeepResearch Bench
- 在MoltBot/ClawdBot,火山方舟模型服务助力开发者畅享模型自由









